Kristin Rinortner ♥ Analog Praxis

Kristin Rinortner

Redakteurin ELEKTRONIKPRAXIS
Vogel Communications Group

Artikel des Autors

Aufmacher RAQ (Quelle: Redaktion Elektronikpraxis)
Lighting

LEDs sind auch Fotodioden

Frage: In einer früheren Veröffentlichung von Analog Devices wird niederfrequentes Rauschen mit 100/120 Hz diskutiert, das von der Empfindlichkeit einer Glasdiode verursacht wird. Ich benötige einen preiswerten Fotodetektor, aber eine 1N4148-Diode funktioniert anscheinend nicht. Wie sollte ich sie anschließen?

Weiterlesen
Aufmacher RAQ (Quelle: Redaktion Elektronikpraxis)
Expertenrat

Simultane Über- und Unterabtastung

Frage: Warum haben moderne A/D-Wandler eine Signalbandbreite, die viel größer als ihre maximale Abtastfrequenz ist? Verlangt die Abtasttheorie nicht, dass die Signalfrequenz auf die Hälfte der Abtastfrequenz begrenzt ist? Würde man nicht Energie sparen, wenn die Eingangsstufen niedrigere Bandbreiten hätten?

Weiterlesen
Umwandeln von Parallel- in Serienimpedanzen (Quelle: Redaktion Elektronikpraxis)
Grundlagen

Umwandeln von Parallel- in Serienimpedanzen

Im vorliegenden Schaltungstipp wollen wir zeigen, wie sich Parallelimpedanzen schnell in Serienimpedanzen (und umgekehrt) umwandeln lassen. Dabei wird deutlich, dass eine grafische Darstellung dieser Transformation als Funktion der Frequenz einem Smith-Diagramm sehr ähnlich ist.

Weiterlesen
Aktive Halbleiterkomponenten: Sie haben ihre Tücken. Viele frustrierende Erlebnisse könnten vermieden werden, wenn man die Datenblätter richtig liest und interpretiert. (Quelle: Redaktion Elektronikpraxis)
Grundlagen

Wie man Maximalwerte und Wärmewiderstände richtig interpretiert

Beim Einsatz von aktiven Bausteinen in einer Elektronikschaltung stellt sich oft die Frage, welche maximalen Belastungen für Komponenten zulässig sind und damit letztendlich, wie die einzelnen Schaltungsteile zu dimensionieren und zu schützen sind. Einige grundsätzliche Antworten zu diesen Themenumfeld zeigen wir am Beispiel eines Operationsverstärkers auf.

Weiterlesen
Operationsverstärker: Alles was Sie zu Operationsverstärkern wissen müssen. (VCG)
Leistungsfähigkeit von OpAmp

Lassen sich mit Operationsverstärkern Genauigkeiten im ppm-Bereich erzielen?

Kommerzielle Verstärker mit einer Genauigkeit im ppm-Bereich sind – wenn überhaupt – nur schwierig zu finden. Es gibt zwar ppm-lineare Verstärker, jedoch müssen Sie dabei auf deren Eingangsströme achten, die mit den Impedanzen zu Verzerrungen führen usw. usf. Wir geben einige Hilfestellungen, wie Sie die Leistungsfähigkeit von Operationsverstärkern optimieren können.

Weiterlesen
Rauschgenerator im Taschenformat: In einigen Fällen ist eine Rauschquelle notwendig, die außer Rauschen kein anderes Signal abgibt. (Analog Devices)

Rauschen messen: Rauschgenerator im Taschenformat

Rauschen ist der Feind aller elektrischen Schaltungen und deshalb sollte jede Schaltung so wenig Rauschen wie möglich erzeugen. Es gibt allerdings Fälle, in denen eine gut charakterisierte Rauschquelle benötigt wird, die außer Rauschen kein anderes Signal abgibt. Wir stellen einen einfachen, batteriebetriebenen Rauschgenerator vor, mit dem sich Weißes Rauschen erzeugen lässt.

Weiterlesen
 (Wikimedia Markus A. Hennig)

Wie Sie den richtigen MOSFET finden – Teil 1

Bei komplizierten Schaltungen zur Stromversorgung neigt man dazu, die Auswahl des MOSFETs erst zum Schluss anzugehen – schließlich geht es hier ja nur um ein Bauelement mit nur drei Anschlüssen. Lassen Sie sich jedoch nicht von Äußerlichkeiten täuschen, denn die Wahl des richtigen MOSFETs kann sich komplizierter gestalten als man denkt.

Weiterlesen
Nachbau des ersten Transistors (SNF) (Nachbau des ersten Transistors, Nixdorfmuseum, 2004 by Stahlkocher, CC-BY-SA-3.0, Wikimedia Commons)

Warum der Transistor zweimal erfunden wurde

Der Transistor gilt als „die Erfindung des 20. Jahrhunderts“. Und er wurde zweimal unabhängig voneinander entwickelt: von Forschern in den USA mit dem „Transistor“ und in Frankreich mit dem „Transistron“. Letztere Entwicklung kennen heute wenige, obwohl das Bauelement bessere Werte bei Rauschen, Stabilität und Lebensdauer aufwies.

Weiterlesen
MOSFET-Datenblätter: Wie Sie die Datenblattangaben von MOSFETS richtig interpretieren (N-Kanal.MOSFET / Markus A. Hennig / CC BY-SA 3.0)

MOSFET-Datenblätter richtig lesen: UIS und Avalanche-Festigkeit (Teil 1)

In MOSFET-Datenblättern muss man wissen, wonach man sucht. Während sich die Bedeutung einiger Angaben, beispielsweise Drain-Source-Spannung, Einwiderstand und Gate-Ladung, sofort erschließt, sind andere, etwa Drain-Strom und SOA-Diagramme, mehrdeutig oder nutzlos. In Teil 1 unserer Serie beschäftigen wir uns mit der UIS-Angabe und der Avalanche-Festigkeit.

Weiterlesen
MOSFET Datenblätter richtig lesen: Die Schaltparameter (N-Kanal-MOSFET / Markus A. Henning / CC BY-SA 3.0)

MOSFET-Datenblätter richtig lesen: Die Schaltparameter (Teil 5)

Willkommen zum nächsten Beitrag der Serie „MOSFET-Datenblätter richtig lesen“, in der wir versuchen, den Datenblättern von Leistungs-MOSFETs die Unklarheiten zu nehmen. In diesem Beitrag werfen wir einen Blick auf einige weitere Schaltparameter, die man in den Datenblättern von MOSFETs vorfindet. Wir untersuchen, welche Relevanz diese Angaben für die allgemeine Leistungsfähigkeit der Bausteine haben.

Weiterlesen
MOSFET-Datenblätter richtig lesen: Was verbirgt sich hinter dem SOA-Diagramm, wofür ist es sinnvoll und wo tricksen die Hersteller? (N-Kanal-MOSFET / Markus A. Henning / CC BY-SA 3.0)

MOSFET-Datenblätter richtig lesen: Das SOA-Diagramm (Teil 2)

Ich begrüße alle FET-Fans zum zweiten Teil der Serie „MOSFET-Datenblätter richtig lesen“. Als Produktingenieur für Leistungs-MOSFETs erreichten mich zum SOA-Diagramm mehr Fragen als zu irgendeinem anderen Aspekt im Datenblatt eines FET. Und deshalb ist das SOA-Diagramm das Thema des nächsten Teils unserer MOSFET-Datenblatt-Reihe.

Weiterlesen
Fallstricke beim Einsatz von MLCCs (Quelle: Redaktion Elektronikpraxis)
Power-Tipp

Fallstricke beim Einsatz von MLCCs

Dass es die MLCCs (Multi-Layer Ceramic Capacitors) in der Leistungselektronik zu äußerster Popularität gebracht haben, liegt an ihrer Kompaktheit, ihrem niedrigen effektiven Serienwiderstand, ihrem günstigen Preis, ihrer hohen Zuverlässigkeit und an ihrer hohen Beständigkeit gegen Welligkeitsströme. Häufig setzt man diese keramischen Vielschicht-Kondensatoren anstelle von Elektrolyt-Kondensatoren ein, um die Leistungsfähigkeit eines Systems zu verbessern.

Weiterlesen
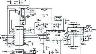
Präzisions-ADC treiben: In hochgenauen Datenerfassungssystemen bestimmt u.a. der ADC-Treiber die Genauigkeit des Gesamtsystems. (VCG)

Wie Sie hochgenaue A/D-Wandler treiben

Die Leistungsfähigkeit von Datenerfassungssystemen bestimmen neben den A/D-Wandlern selbst vor allem die Eingangstreiber der ADCs. In diesem Tipp stellen wir eine aufeinander abgestimmte Kombination aus Eingangstreiber und ADC vor, mit der sich hoch genaue Wandlungsergebnisse erzielen lassen.

Weiterlesen