Sperrwandler ohne Optokoppler sind im Kommen. Die schlanken Lösungen punkten durch signifikant weniger Bauelemente und höhere Zuverlässigkeit. Neue Fertigungsmethoden und Schaltungsdesigns gewährleisten eine hohe Regelgenauigkeit der Ausgangsspannung.
Bild 1: Prinzipdarstellung der Gleichspannungsisolation aus Sicherheitsgründen.
(Bild: ADI)
Galvanisch isolierte DC/DC-Wandler werden häufig benötigt – sei es aus Sicherheitsgründen oder um die Funktion in einem komplexen System zu garantieren. Herkömmliche Lösungen basieren entweder auf Optokopplern samt den zugehörigen Schaltungen oder auf komplexen Übertragerstrukturen, die die zum Regeln der Ausgangsspannung erforderliche Rückkoppelschleife über die Isolationsbarriere hinweg schließen.
Der zusätzliche Bauteileaufwand macht die Designs kompliziert und sperrig, und nicht zuletzt verringert sich die Zuverlässigkeit des Systems durch die Alterung der Optokoppler. Da die Endanwendungen immer kompakter werden, bleibt nur sehr wenig Platz für die Stromversorgung und das Wärmemanagement bringt seine ganz eigenen Herausforderungen mit sich.
Beim Entwickeln eines isolierten DC/DC-Wandlers müssen Sie diese Probleme lösen. Mit einer Schaltung ohne Optokoppler lassen sich das Design vereinfachen und die Gesamtabmessungen reduzieren.
Wo werden isolierte Gleichspannungswandler eingesetzt?
Viele Stromversorgungssysteme in den unterschiedlichsten Branchen wie etwa der Fabrik- und Gebäudeautomation, dem E-Mobility-Sektor, der Automobilindustrie, der Avionik, der Medizintechnik und dem kommerziellen Bereich sowie auf vielen anderen Gebieten nutzen isolierte DC/DC-Wandler aus einem oder mehreren der folgenden drei Gründe: Sicherheit, Vermeiden von Masseschleifen und Pegelumsetzung.
Sicherheit: Zur Vermeidung von Stromstößen aus beschädigten Geräten und zum Schutz von Menschen vor der Netzspannung. Bild 1 zeigt ein Stromversorgungssystem, das die eingangsseitige Netzspannung von der Sekundärseite isoliert, bei der das Risiko einer Berührung durch Personen besteht. Ohne geeignete Sicherheitsisolation könnte es bei einem Blitzschlag passieren, dass eine hohe Spannungsspitze vom Gerät an den Bediener gelangt und einen Stromfluss zur Erde bewirkt – mit meist tödlichem Ausgang. Die Isolationsbarriere sorgt dafür, dass die Energie an die primärseitige Masse abgeleitet und somit vom Bediener ferngehalten wird.
Vermeiden von Masseschleifen: In großen und komplexen Systemen weisen die verschiedenen Bereiche unterschiedliche Massepotenziale auf. Hier dient die Isolation dazu, Masseschleifen zu verhindern und dafür zu sorgen, dass keine Störgrößen aus dem digitalen Teil in präzise analoge Schaltungen gelangen (Bild 2).
Pegelumsetzung: Gelegentlich wird die DC/DC-Wandlung in Systemen mit mehreren unterschiedlichen Versorgungsspannungen verwendet, um mehrere isolierte, positive oder negative Ausgangsspannungen zu erzeugen (Bild 3).
Die Basics: DC/DC-Wandler mit Optokopplern
Bild 4: Blockschaltbild eines herkömmlichen isolierten Gleichspannungswandlers mit Optokoppler und den zugehörigen Rückkopplungsschaltungen.
(Bild: ADI)
Bild 4 zeigt das Blockschaltbild eines herkömmlichen isolierten Gleichspannungswandlers. Mit einem Optokoppler, einem Fehlerverstärker und einer Spannungsreferenz wird eine über die Isolationsbarriere hinwegführende Rückkoppelschleife gebildet. In dieser Implementierung wird die Ausgangsspannung von einem Fehlerverstärker erfasst und mit einer Referenzspannung verglichen.
Ein Optokoppler übermittelt das Vergleichsergebnis über die Isolationsbarriere an die Primärseite, wo die Regelung die Leistungsstufe so moduliert, dass die Ausgangsspannung auf ihren Sollwert geregelt wird.
Diese Lösung wird ihrem Zweck so lange gerecht, bis das Endgerät verkleinert werden soll und der verfügbare Platz knapp wird. Optokoppler, Fehlerverstärker und Spannungsreferenz benötigen nämlich insgesamt 12 Bauelemente, was den Bauteileaufwand des Systems insgesamt deutlich erhöht und viel Leiterplattenfläche belegt (Bild 5). Die Anreize, auf diese Schaltungen zu verzichten, sind verständlicherweise groß.
Beim Optokoppler kommt als weiteres Problem hinzu, dass seine Leistungsfähigkeit temperaturabhängig ist und sich mit der Zeit verschlechtert, woraus in bestimmten Anwendungen Zuverlässigkeitsprobleme resultieren. Wie Bild 6 verdeutlicht, verändert sich der CTR-Wert (Current Transfer Ratio, dt.: Gleichstrom-Übertragungsverhältnis) eines typischen Optokopplers in einem Temperaturbereich von –60 bis 120 °C um nicht weniger als 270 % [1]. Hinzu kommt, dass der CTR-Wert mit der Zeit um 30 bis 40 Prozent zurückgeht [2, 3, 4].
Stand: 08.12.2025
Es ist für uns eine Selbstverständlichkeit, dass wir verantwortungsvoll mit Ihren personenbezogenen Daten umgehen. Sofern wir personenbezogene Daten von Ihnen erheben, verarbeiten wir diese unter Beachtung der geltenden Datenschutzvorschriften. Detaillierte Informationen finden Sie in unserer Datenschutzerklärung.
Einwilligung in die Verwendung von Daten zu Werbezwecken
Ich bin damit einverstanden, dass die Vogel Communications Group GmbH & Co. KG, Max-Planckstr. 7-9, 97082 Würzburg einschließlich aller mit ihr im Sinne der §§ 15 ff. AktG verbundenen Unternehmen (im weiteren: Vogel Communications Group) meine E-Mail-Adresse für die Zusendung von redaktionellen Newslettern nutzt. Auflistungen der jeweils zugehörigen Unternehmen können hier abgerufen werden.
Der Newsletterinhalt erstreckt sich dabei auf Produkte und Dienstleistungen aller zuvor genannten Unternehmen, darunter beispielsweise Fachzeitschriften und Fachbücher, Veranstaltungen und Messen sowie veranstaltungsbezogene Produkte und Dienstleistungen, Print- und Digital-Mediaangebote und Services wie weitere (redaktionelle) Newsletter, Gewinnspiele, Lead-Kampagnen, Marktforschung im Online- und Offline-Bereich, fachspezifische Webportale und E-Learning-Angebote. Wenn auch meine persönliche Telefonnummer erhoben wurde, darf diese für die Unterbreitung von Angeboten der vorgenannten Produkte und Dienstleistungen der vorgenannten Unternehmen und Marktforschung genutzt werden.
Meine Einwilligung umfasst zudem die Verarbeitung meiner E-Mail-Adresse und Telefonnummer für den Datenabgleich zu Marketingzwecken mit ausgewählten Werbepartnern wie z.B. LinkedIN, Google und Meta. Hierfür darf die Vogel Communications Group die genannten Daten gehasht an Werbepartner übermitteln, die diese Daten dann nutzen, um feststellen zu können, ob ich ebenfalls Mitglied auf den besagten Werbepartnerportalen bin. Die Vogel Communications Group nutzt diese Funktion zu Zwecken des Retargeting (Upselling, Crossselling und Kundenbindung), der Generierung von sog. Lookalike Audiences zur Neukundengewinnung und als Ausschlussgrundlage für laufende Werbekampagnen. Weitere Informationen kann ich dem Abschnitt „Datenabgleich zu Marketingzwecken“ in der Datenschutzerklärung entnehmen.
Falls ich im Internet auf Portalen der Vogel Communications Group einschließlich deren mit ihr im Sinne der §§ 15 ff. AktG verbundenen Unternehmen geschützte Inhalte abrufe, muss ich mich mit weiteren Daten für den Zugang zu diesen Inhalten registrieren. Im Gegenzug für diesen gebührenlosen Zugang zu redaktionellen Inhalten dürfen meine Daten im Sinne dieser Einwilligung für die hier genannten Zwecke verwendet werden. Dies gilt nicht für den Datenabgleich zu Marketingzwecken.
Recht auf Widerruf
Mir ist bewusst, dass ich diese Einwilligung jederzeit für die Zukunft widerrufen kann. Durch meinen Widerruf wird die Rechtmäßigkeit der aufgrund meiner Einwilligung bis zum Widerruf erfolgten Verarbeitung nicht berührt. Um meinen Widerruf zu erklären, kann ich als eine Möglichkeit das unter https://contact.vogel.de abrufbare Kontaktformular nutzen. Sofern ich einzelne von mir abonnierte Newsletter nicht mehr erhalten möchte, kann ich darüber hinaus auch den am Ende eines Newsletters eingebundenen Abmeldelink anklicken. Weitere Informationen zu meinem Widerrufsrecht und dessen Ausübung sowie zu den Folgen meines Widerrufs finde ich in der Datenschutzerklärung, Abschnitt Redaktionelle Newsletter.
Topologien: DC/DC-Wandler ohne Optokoppler
Bild 7: Primärseitige Regelung mit einer dritten Übertragerwicklung als Beispieltopologie eine DC/DC-Wandlers ohne Optokoppler.
(Bild: ADI)
Sperrwandler-Topologie mit primärseitiger Regelung: Eine Möglichkeit zum Eliminieren des Optokopplers ist die primärseitige Regelung. Dabei wird mithilfe einer dritten Wicklung des isolierenden Übertragers die Ausgangsspannung gemessen – und zwar auf indirektem Weg während des Ausschaltzyklus. Bild 7 zeigt eine solche Schaltung, Die reflektierte Spannung UW ist gemäß Gleichung 1 proportional zur Ausgangsspannung:
UW = (UO + UF) x NB / NS (1)
Darin ist UO die Ausgangsspannung, UF der Spannungsabfall an der ausgangsseitigen Gleichrichterdiode, NB die Windungszahl der dritten Wicklung und NS die Windungszahl der Sekundärwicklung.
Tatsächlich ist es mit dieser Methode möglich, ohne Optokoppler auszukommen, jedoch handelt man sich dafür eine Reihe neuer Probleme ein:
Die dritte Wicklung macht das Design und den Bau des Übertragers komplizierter und teurer.
In die reflektierte Spannung geht der Spannungsabfall UF der ausgangsseitigen Gleichrichterdiode ein, die sich mit der Last und der Temperatur ändert und so dafür sorgt, dass die erfasste Ausgangsspannung mit einem Fehler behaftet ist.
Das durch die Streuinduktivität bedingte Schwingen von UW versieht die erfasste Ausgangsspannung mit einem zusätzlichen Fehler.
Die soeben beschriebene Art der primärseitigen Regelung bietet somit nur eine unzureichende Regelung der Ausgangsspannung und ist deshalb in vielen Anwendungen nicht praktikabel. Entwickler müssen einen Regler nachschalten, der die Kosten und die Gesamtabmessungen weiter erhöht.
Bild 8: Beispiel einer Sperrwandlerschaltung ohne Optokoppler.
(Bild: ADI)
Sperrwandler-Topologie ohne Optokoppler: Der Gleichspannungswandler auf der Basis eines optokopplerlosen Sperrwandlers stellt eine Abwandlung der primärseitigen Regelung dar. Er vermeidet das soeben unter Punkt 1 aufgeführte Problem, indem die primärseitige Spannung direkt erfasst wird. Eine dritte Übertragerwicklung ist somit nicht erforderlich, was die Komplexität des Übertragers deutlich verringert und das Leiterplatten-Layout entsprechend vereinfacht (Bild 8).
Die reflektierte Spannung UP ist laut Gleichung 2 proportional zur Ausgangsspannung:
UP = (UO + UF) x NP / NS (2)
Darin ist UO die Ausgangsspannung, UF der Spannungsabfall an der ausgangsseitigen Gleichrichterdiode, NP die Windungszahl der Primärwicklung und NS die Windungszahl der Sekundärwicklung.
Obwohl die optokopplerlose Sperrwandler-Topologie nicht neu ist, bestehen die weiter oben unter den Punkten 2 und 3 genannten Probleme weiterhin. In diesem Fall bezieht sich Punkt c allerdings auf das Schwingen von UP anstelle von UW. Die unzureichende Regelung der Ausgangsspannung bleibt auch hier das größte technische Problem.
Durch Fortschritte im Schaltungsdesign und mit proprietären Techniken ist es inzwischen gelungen, diesen Mangel weitgehend zu beseitigen. Dazu jetzt mehr.
Knowhow und Networking-Event für Leistungselektronik- und Stromversorgungsexperten
Power of Electronics am 17. und 18. Oktober 2023 in Würzburg
(Bild: VCG)
Das Elektronikevent für Entwickler und Ingenieure bündelt sechs Spezialkonferenzen, die sich angefangen von der effizienten Stromversorgung über die intelligente Nutzung von elektrischer Leistung, effektiver Elektronikkühlung, neuester Relaistechnik, bis hin zur geordneten Abführung der überschüssigen Energie erstrecken. Buchen Sie ein Ticket und erhalten Sie die Möglichkeit, die Vorträge aller sechs Veranstaltungen zu besuchen.
DC/DC-Wandler ohne Optokoppler: Regelung der Ausgangsspannung
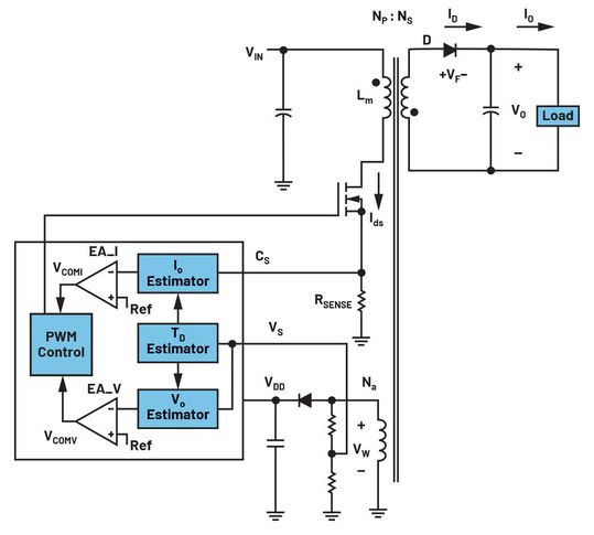
Bild 9: Ohne Optokoppler kommt diese Sperrwandler-Schaltung auf eine Ausgangsspannungs-Regelgenauigkeit von ±5 %.
(Bild: ADI)
Bild 9 zeigt das Blockschaltbild des isolierten Spannungswandlers MAX17690, der ohne Optokoppler eine Ausgangsspannungs-Genauigkeit von ±5 % bietet. Um Fehlern beim Erfassen der Ausgangsspannung entgegenzuwirken, tastet der MAX17690 die reflektierte Spannung in dem Moment ab, in dem der Sekundärstrom ISEC niedrig ist. Damit vermeidet man den Spannungsabfall über den Dioden infolge des Laststroms. Darüber hinaus kompensiert der IC die Diodenspannung und ihre temperaturbedingten Schwankungen.
Auch ein Schwingen infolge der Streuinduktivität wird ausgefiltert. Dadurch setzt der Baustein eine neue Bestmarke für die Regelgenauigkeit der Ausgangsspannung bei optokopplerlosen Sperrwandlern.
Bild 10 zeigt eine Variante mit dem MAX17691, in den zusätzlich der Leistungs-MOSFETs und die Stromabtastung integriert sind, sodass nur noch sehr wenige externe Bauelemente zum Komplettieren der Schaltung benötigt werden. Es handelt sich hierbei um die einfachste Form eines leistungsfähigen isolierten Gleichspannungswandlers.
Bild 11: Die Ausgangsspannungs-Regelgenauigkeit der Bausteine MAX17690 und MAX17691 stellt einen neuen Bestwert dar.
(Bild: ADI)
Die Bausteine MAX17690 und MAX17691 regeln die Ausgangsspannung mit sehr hoher Genauigkeit. Ihre Leistungsfähigkeit über den Temperatur-, Versorgungsspannungs- und Laststrombereich zeigt Bild 11.
Fazit: Der immer knapper werdende Platz in den Geräten und auf den Leiterplatten hat zur Folge, dass die traditionellen, viel Platz benötigenden isolierten Gleichspannungswandler, die als Rückkoppelelement einen Optokoppler enthalten, nicht mehr in Frage kommen. Nachteilig an diesen Schaltungen ist ebenfalls, dass die Performance des Optokopplers temperaturabhängig ist und sich mit der Zeit verschlechtert.
Die ohne Optokoppler auskommende Sperrwandler-Topologie ist dagegen einfacher, erfordert weniger externe Bauelemente und stellt deshalb insgesamt die bessere Wahl dar. Jüngste Fortschritte beim Schaltungsentwurf bewirken eine deutlich genauere Regelung der Ausgangsspannung, sodass diese praxisgerechte Schaltung die richtige Option für Anwendungen ist, die eine isolierte Stromversorgung benötigen. (kr)
[3] „Basic Characteristics and Application Circuit Design of Transistor Couplers”. https://toshiba.semicon-storage.com/info/application_note_en_20180201_AKX00788.pdf?did=13438. Toshiba Electronic Devices and Storage Corporation, 2018.
[4] T. Bajenesco, „CTR Degradation and Ageing Problem of Optocouplers”. https://www.semanticscholar.org/paper/CTR-degradation-and-ageing-problem-of-optocouplers-Bajenesco/79523c1381ce1c3a07b34cdf1badc044a5c5d6f3. Proceedings of 4th International Conference on Solid-State and IC Technology, Oktober 1995
* Thong ‚Anthony’ Huynh ist leitender technischer Angestellter bei Analog Devices in Wilmington / USA: