Analog Devices
Otl-Aicher-Str. 60 - 64 ⎢ 80807 München ⎢ Deutschland ⎢
Routenplaner
Artikel | 29.01.2013
Galvanisch isolierte LVDS-Schnittstellenschaltung
Artikel | 23.01.2013
Induktivitäten sind keine symmetrischen Bausteine
Artikel | 15.01.2013
Stromsparender, voll differenzieller Instrumentenverstärker
Artikel | 15.01.2013
Lade- und Entladeströme in Akkus überwachen
Artikel | 04.10.2012
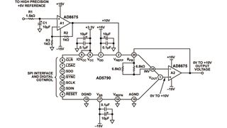
Mit Current-Mode- und Voltage-Mode-Optionen
Artikel | 26.09.2012
Echter 100-µV-Effektivwert/ Gleichspannungswandler
Artikel | 06.09.2012
Integrierter Schaltkreis überwacht Vitalparameter vorbeugend
Artikel | 04.09.2012
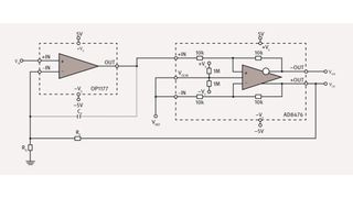
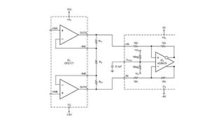
Massebezogene in differenzielle Signale bei Präzisionsverstärkern umsetzen