Analog Devices
Otl-Aicher-Str. 60 - 64 ⎢ 80807 München ⎢ Deutschland ⎢
Routenplaner
Artikel | 09.08.2012
Der Schnittstellenstandard JESD204 für A/D-Wandler
Artikel | 29.05.2012
OPV-basierte Summenschaltung problemlos entwickeln
Artikel | 29.05.2012
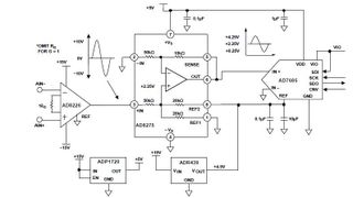
Crest-Faktor und Spitzenwerte von HF-Signalen messen
Artikel | 22.05.2012
Einfache Schaltung misst Effektivwert einer Wechselnetzspannung
Artikel | 15.05.2012
Breitband-Synthesizer mit Quadratur-Demodulator-Interface
Artikel | 08.05.2012
Grundlagen zu Kapazität-Digital-Wandlern
Artikel | 26.04.2012
Leistungsfähiger Breitband-Empfänger mit Antialiasing-Filter
Artikel | 07.02.2012
Rauscharmer Verstärker mit wählbarer Verstärkung