Analog Devices
Otl-Aicher-Str. 60 - 64 ⎢ 80807 München ⎢ Deutschland ⎢
Routenplaner
Artikel | 25.06.2013
Einfache Schaltung erfasst sehr kleine Temperaturdifferenzen
Artikel | 19.06.2013
Präzise Temperaturmessung mit Thermoelementen des Typs K
Artikel | 10.06.2013
Maximal mögliche Spannungserhöhung mit Boost-Schaltreglern
Artikel | 29.05.2013
Spannungsreferenz und Transistor als Hochleistungs-Shunt-Regler
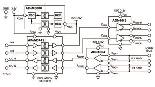
Artikel | 21.05.2013
Revolution bei galvanisch getrennten Stromversorgungen
Artikel | 14.05.2013
DC/AC-Strommessung über einen Gleichtaktbereich von ±600 V
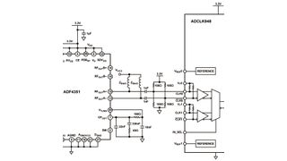
Artikel | 16.04.2013
Ausgänge einer Taktquelle mit Low-Jitter LVPECL-Fanout-Puffern erhöhen
Artikel | 26.02.2013
Grundlagen zur Implementierung isolierter Halbbrückentreiber