Was ist ein dekompensierter Verstärker und was bringt er für analoge Schaltungen?
Dekompensierte Verstärker hinken in punkto Stabilität anderen Verstärkern hinterher. Deshalb verwenden Entwickler sie ungern, da die Konfiguration schwierig ist und Oszillationen auftreten können. Doch es ist nur wenig Wissen erforderlich, um mit dekompensierten Verstärkern die Leistungsfähigkeit von Schaltungen zu verbessern.
Anbieter zum Thema

Ein dekompensierter Verstärker ist ein Verstärker – meist ein Operationsverstärker –, bei dem zugunsten einer höheren Leistungsfähigkeit Abstriche an der Stabilität gemacht werden. Ein dekompensierter Verstärker erzielt ein höheres Verstärkungs-Bandbreiten-Produkt, eine höhere Anstiegsgeschwindigkeit und eine höhere Schleifenverstärkung und zeigt weniger Störungen (Rauschen). Dabei nimmt er weniger Strom auf als ein entsprechender kompensierter und bei Eins-Verstärkung stabiler Verstärker.
Da dekompensierte Verstärker weniger stabil sind als andere Verstärker, verwenden Schaltungsentwickler diese wenig, weil sie befürchten, dass diese Bauelemente schwierig zu konfigurieren sind oder Oszillationen verursachen. Fakt ist jedoch, dass nur ein wenig Wissen erforderlich ist, um mit einem dekompensierten Verstärker die Leistungsfähigkeit von Schaltungen in vielen Applikationen einfach und effektiv zu verbessern.
Wie funktionieren dekompensierte Verstärker?
Der Unterschied zwischen einem dekompensierten Verstärker und einem typischen Operationsverstärker lässt sich am einfachsten verstehen, wenn man an Hand von Bode-Diagrammen die Frequenzgänge beider Verstärkertypen hinsichtlich der Leerlaufverstärkung und der Rauschverstärkung vergleicht.
In herkömmlichen Modellen von Verstärkern erster Ordnung legen Entwickler üblicherweise die Annahme zugrunde, dass der Leerlauf-Frequenzgang des Verstärkers von 0 Hz bis zu einer bestimmten Eckfrequenz flach verläuft und oberhalb dieser Marke bis zu unendlich hohen Frequenzen mit –20 dB pro Dekade abfällt. In der Übertragungsfunktion würde dieser Abfall durch eine einzige Polstelle verursacht. Allerdings hat man es selbst bei den einfachsten Verstärkern nicht nur mit einer einzigen Polstelle zu tun. Denn im Frequenzgang jedes Verstärkers gibt es mindestens eine weitere Polstelle, bei der die Steilheit von –20 dB pro Dekade auf –40 dB pro Dekade zunimmt.
In Bild 1 ist der Frequenzgang eines Verstärkers erster Ordnung dem Frequenzgang eines realistischeren Verstärkers zweiter Ordnung gegenübergestellt. Der gestrichelte Teil der blauen Linie entsteht durch die zweite Polstelle, bei der der Frequenzgang von seinem idealen Verlauf abweicht.
Viele Entwickler lassen die zweite Polstelle außer Acht, da sie bei einer Frequenz liegt, die sich weit über der Transitfrequenz des Verstärkers befindet und deshalb in üblichen Konfigurationen keine große Auswirkungen auf den Verstärker hat. Dennoch muss man sich der Existenz dieser Polstelle bewusst sein, wenn man den Frequenzgang dekompensierter Verstärker verstehen will.
Wann ist ein dekompensierter Verstärker stabil?
Nach der einfachsten Definition ist ein dekompensierter Verstärker ein Verstärker, dessen interne Kompensation soweit reduziert wurde, dass er bei Eins-Verstärkung nicht mehr stabil ist. Das bedeutet, dass die zweite Polstelle im Frequenzgang des Verstärkers jetzt bei einer Frequenz liegt, die oberhalb der 0-dB-Marke liegt. Da der Verstärker also in einer Unity-Gain-Konfiguration nicht mehr stabil ist, wird im Datenblatt in der Regel eine verstärkerspezifische, minimale stabile Verstärkung angegeben.
Der genaue Wert dieser Mindestverstärkung hängt davon ab, wie stark der Verstärker dekompensiert wurde. Üblich sind Werte zwischen 5 und 10 V/V. Dass ein dekompensierter Verstärker bei niedrigeren Verstärkungen instabil wird, liegt daran, dass die zweite Polstelle im Frequenzgang eine zusätzliche Phasenverschiebung in der Rückkopplungsschleife hervorruft, als deren Folge die Phasenreserve geringer ist als der empfohlene Wert von 45°.

Auch ein dekompensierter Verstärker lässt sich jedoch sehr einfach stabil halten, indem er mit einer Verstärkung betrieben wird, die gleich oder größer als sein minimaler stabiler Wert ist. Die rote Linie in Bild 1 zeigt den Frequenzgang eines dekompensierten Verstärkers im Vergleich zu einem bei Eins-Verstärkung stabilen Verstärker.
Auch wenn dekompensierte Verstärker prinzipbedingt weniger stabil sind, bieten sie bei gleicher Ruhestromaufnahme ein besseres Verstärkungs-Bandbreiten-Produkt und Rauschverhalten. Oder sie haben bei gleichen Eigenschaften bei Rauschen und Verstärkungs-Bandbreiten-Produkt eine niedrigere Ruhestromaufnahme.
Mit dekompensierten Verstärkern die Bandbreite erweitern

Die Bandbreitensteigerung wird deutlich, wenn man die Frequenzgänge einer bei Eins-Verstärkung stabilen und einer dekompensierten Version eines Verstärkers vergleicht. Bild 2 verdeutlicht, wie ein Verstärker durch Verschieben des Frequenzgangs dekompensiert wird. Es ist leicht erkennbar, dass der dekompensierte Frequenzgang bei gleicher Verstärkung eine größere Bandbreite ergibt als die bei Eins-Verstärkung stabile Version.
Darüber hinaus wird in einem dekompensierten Verstärker meist das Rauschen geringer, weil die am differenziellen Transistorpaar am Eingang verwendeten Degenerationswiderstände niedrigere Werte haben.

In Bild 3 ist in vereinfachter Form ein auf bipolaren Transistoren basierendes Differenzialpaar dargestellt, wie es am Eingang eines Verstärkers mit Spannungsrückkopplung üblich ist. Die Verwendung von Degenerationswiderständen an den Emittern der PNP-Transistoren trägt zur Stabilisierung des Verstärkers bei, allerdings erhöhen diese Widerstände das Rauschen und verringern die Gleichstrom-Leerlaufverstärkung. Beim Dekompensieren des Verstärkers können diese Widerstände reduziert oder ganz weggelassen werden, wodurch sich das Gesamt-Eingangsrauschen verringert und eine Verbesserung der DC-Leerlaufverstärkung.
Die Operationsverstärker OPA858 und OPA859 sind Beispiele dafür, wie sich durch Dekompensation die Bandbreite und das Rauschen eines Verstärkers verbessern. Der Verstärkerkern ist bei beiden Bausteinen identisch, jedoch wurde der OPA858 dekompensiert, um seine Bandbreiten- und Rauscheigenschaften zu verbessern, ohne die Ruhestromaufnahme zu verändern.

Tabelle 1 stellt einige Kenndaten des OPA858 und des OPA859 gegenüber. Wie man sieht, weist der OPA858 durch die Dekompensation ein sechsmal so hohes Verstärkungs-Bandbreiten-Produkt und ein um 24% vermindertes Rauschen auf.
Abgesehen vom Verstärkungs-Bandbreiten-Produkt und vom Rauschen erzielt man durch die Dekompensation eines Verstärkers auch eine Verbesserung der Schleifenverstärkung über die Frequenz. Das bedeutet, dass der Verstärker bei jeder beliebigen Frequenz eine höhere Schleifenverstärkung aufweist, was seine Linearität weiter verbessert. Eine höhere Linearität wiederum bedeutet, dass sich der Verstärker durch bessere Eigenschaften beim Oberwellengehalt, dem Netzunterdrückungsverhältnis, der Intermodulationsverzerrungen und weiteren Kenndaten zur Linearität auszeichnet.
Dekompensierte Verstärker als Spannungsverstärker
Am einfachsten einsetzbar sind dekompensierte Verstärker als standardmäßige, invertierende oder nicht invertierende Spannungsverstärker. Die Designkriterien sind dabei genau die gleichen wie bei kompensierten Verstärkern – mit der Ausnahme, dass die Rauschverstärkung (dies ist die nicht invertierende Verstärkung ohne Rücksicht auf eine invertierende oder nicht invertierende Verstärkerkonfiguration) oberhalb des minimalen stabilen Werts des gewählten Bausteins gehalten werden muss. Solange die Verstärkung über dem minimalen stabilen Wert bleibt, funktioniert der Verstärker einwandfrei und mit allen Vorteilen, die sich aus dem höheren Verstärkungs-Bandbreitenprodukt und dem geringeren Rauschen ergeben.
Dekompensierte Verstärker als Transimpedanzverstärker

Auch wenn es nicht offensichtlich ist, eignen sich dekompensierte Verstärker besonders gut für den Einsatz als Transimpedanzverstärker. An der typischen Transimpedanz-Schaltung in Bild 4 ist leicht zu erkennen, dass die Schaltung eine Rauschverstärkung von 1 zu haben scheint, wodurch ein dekompensierter Baustein hierfür nicht gut geeignet wäre. Achten Sie aber auf die beiden effektiven Kapazitäten in der Schaltung, nämlich die Rückkopplungskapazität und die effektive Eingangskapazität, die der Summe aus Dioden-, Leiterplatten- und Verstärkerkapazitäten entspricht. Beide Kapazitäten wirken sich mit zunehmender Frequenz immer mehr auf die Verstärkung aus und bewirken eine Hochfrequenz-Verstärkung von 1 + CEQ/CF.

Da der Stabilitätspunkt des Verstärkers letztendlich dadurch bestimmt wird, wo die Rauschverstärkung die Leerlaufverstärkung des Verstärkers schneidet, bewirken die Kapazitäten eine effektiv höhere Verstärkung, die den dekompensierten Verstärker stabil hält. Bild 5 verdeutlicht den Verlauf der Rauschverstärkung eines Transimpedanzverstärkers über die Frequenz und zeigt, wie sie die Leerlaufverstärkung des dekompensierten Verstärkers oberhalb des für die Stabilität erforderlichen Mindestwertes schneidet.
Am OPA858 lässt sich hervorragend zeigen, wie ein dekompensierter Verstärker in Transimpedanz-Applikationen eingesetzt werden kann. In Bild 6 ist die Transimpedanz-Bandbreite des OPA858 im Vergleich zu dem bei Eins-Verstärkung stabilen OPA859 in ähnlichen Konfigurationen zu sehen. Man erkennt in Bild 6 sofort den Vorteil des dekompensierten OPA858, der verglichen mit dem OPA859 erheblich mehr Bandbreite bietet. In Abschnitt 10.1.1 des OPA858-Datenblatts [1] findet sich neben weiteren Leistungsdaten eine detaillierte Beschreibung, wie dieser Verstärker in Transimpedanz-Anwendungen einzusetzen ist.

Da die Eingangsquellen in Transimpedanz-Applikationen beträchtlich variieren können, gibt es auch bei den Gesamt-Eingangskapazitäten der Schaltung und der notwendigen Rückkoppelkapazität erhebliche Unterschiede. Als Hilfestellung bei der Berechnung der Werte für eine Transimpedanz-Schaltung gibt es von Texas Instruments einen „High-Speed Amplifier Calculator“ [2]. Der Applikationsbericht „Transimpedance Considerations for High-Speed Amplifiers“ [3] enthält weitere Einzelheiten über die Theorie von Transimpedanz-Verstärkerschaltungen, darunter eine detaillierte Stabilitäts- und Rauschanalyse.
Mindestverstärkung bei dekompensierten Verstärkern
Die Mindestverstärkung eines dekompensierten Verstärkers ist jene, die für die Stabilität des Bausteins erforderlich ist. Wie jedoch gerade im Abschnitt über Transimpedanzverstärker erwähnt wurde, ist die Mindestverstärkung nur an dem Punkt kritisch, an dem sich die Leerlauf- und die Rauschverstärkung des Verstärkers schneiden. Aufgrund dieser Tatsache lassen sich Anwendungsschaltungen mit dekompensierten Verstärkern entwickeln, deren Verstärkung bei den für die Anwendung interessanten Frequenzen geringer als der Mindestwert ist und lediglich am stabilitätskritischen Punkt angehoben wird. Am einfachsten ist eine frequenzabhängige Verschiebung der Rauschverstärkung erreichbar, indem man – ganz ähnlich wie in der Transimpedanzverstärker-Schaltung – einen Eingangs- und einen Rückkoppelkondensator verwendet.

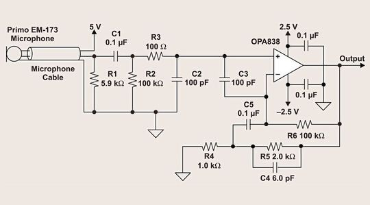
In Bild 7 ist als Beispiel die Verwendung eines dekompensierten Verstärkers in einer Anwendung dargestellt, in der er unter seiner für die Stabilität erforderlichen Mindestverstärkung betrieben wird. Es handelt sich bei dieser Schaltung mit dem dekompensierten Verstärker OPA838 um einen rauscharmen Vorverstärker mit einer nicht invertierenden Verstärkung von 5 V/V, vorgesehen für Hi-Fi-Elektretmikrofone mit drei Anschlüssen. Der OPA838 ist ein Verstärker mit einem Verstärkungs-Bandbreiten-Produkt von 300 MHz. Der Schnittpunkt zwischen Leerlauf- und Rauschverstärkung fällt demnach auf eine Frequenz, die deutlich über dem für Audio-Anwendungen relevanten Bereich liegt, weshalb die aus Stabilitätsgründen hinzugefügten Bauelemente ohne Auswirkungen auf die Leistungsfähigkeit bleiben.
Da es sich bei ihm um einen dekompensierten Verstärker handelt, bietet der OPA838 ein extrem geringes Rauschen (1,8 nV/√Hz), Oberwellen zweiter Ordnung von –130 dBc bei 10 kHz und Oberwellen dritter Ordnung von –140 dBc bei 10 kHz, verbunden mit einer Ruhestromaufnahme von weniger als 1 mA. Diese Kenndaten machen den OPA838 zu einem guten Kandidaten für Hi-Fi-Audioanwendungen und unterstreichen die Vorteile eines dekompensierten Bausteins.
In Bild 7 bewirken der Rückkopplungskondensator C4 und der Eingangskondensator C3 eine Anhebung der Rauschverstärkung bei hohen Frequenzen und eine Stabilisierung des Verstärkers. Ohne die stabilisierenden Kondensatoren hätte die Schaltung eine Phasenreserve von 35° und ein Peaking im Frequenzgang mit einer potenziellen Instabilität als Folge. Die beiden zusätzlichen Kondensatoren aber lassen die Phasenreserve auf stabile 50° ansteigen. Da beide Kondensatoren geringe Kapazitätswerte haben, kommen sie nur bei hohen Frequenzen zum Tragen, die in dieser Anwendung allerdings deutlich oberhalb des Audiobands ausgefiltert werden.
Fazit: Dekompensierte Verstärker sind häufig die beste Lösung, um die Leistungsfähigkeit einer Schaltung zu verbessern. Sie eignen sich für ein breites Anwendungsspektrum, wie für Schaltungen mit hoher Verstärkung sowie für Transimpedanzverstärker. Sofern man grundlegende Kenntnisse über die Leerlaufverstärkung und die Rauschverstärkung mitbringt, lassen sie sich sehr einfach stabilisieren und effektiv einsetzen. Auch wenn dekompensierte Verstärker nicht für alle Anwendungen in Frage kommen, gibt es zahlreiche gängige und weniger verbreitete Schaltungen, die von ihrem Einsatz profitieren können.
Literaturhinweise
[1] Datenblatt OPA858, Texas Instruments.
[2] Samir Cherian: „High-speed Amplifier Calculators” TI E2E™ Community, 25. April 2016.
[3] Xavier Ramus: „Transimpedance Considerations for High-Speed Amplifiers”, Texas Instruments Application Report (SBOA122), November 2009.
[4] Die Theorie dekompensierter Verstärker und entsprechender Stabilisierungstechniken: „AN-1604 Decompensated Operational Amplifiers”, Texas Instruments Application Report (SNOA486B), Mai 2013.
Dieser Beitrag ist erschienen in der Fachzeitschrift ELEKTRONIKPRAXIS Ausgabe 20/2019 (Download PDF)
* Jacob Freet ist Applikationsingenieur High-Speed-Verstärker bei Texas Instruments in Dallas / USA.
(ID:46139411)