Isolierter pH-Monitor mit Temperaturkompensation
In diesem Schaltungstipp stellen wir ein einfaches, mit einer Genauigkeit von 0,5% präzise arbeitendes Referenzdesign vor, mit dem man pH-Sensoren auslesen kann. Die Schaltung unterstützt pH-Sensoren mit Impedanzen von 1 MΩ bis zu einigen GΩ.
Anbieter zum Thema

Der pH-Wert ist ein Maß für den sauren oder basischen Charakter einer wässrigen Lösung. Er ist eine einheitenlose Zahl und näherungsweise definiert als der negative dekadische Logarithmus der Wasserstoffionen-Aktivität:
pH = – log10 a (H+)
Dabei ist reines Wasser mit einem Wert von 7 definiert, Säuren haben einen Wert kleiner als 7, Basen liegen über 7. Zur Messung werden häufig sogenannte Indikatorstoffe benutzt, bei denen ein Farbumschlag entsprechend des pH-Wertes erfolgt. Diese Messung ist jedoch relativ grob.

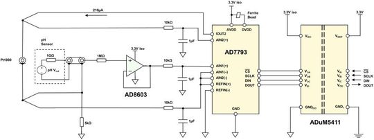
Die in Bild 1 dargestellte Schaltung ist zur Auswertung von kombinierten Glaselektroden gedacht und hat eine Genauigkeit von 0,5% für die pH-Werte von 0 bis 14. Sie ist über die Temperatur kompensiert. Die Schaltung unterstützt eine große Bandbreite an pH-Sensoren, die eine hohe Impedanz von 1 MΩ bis zu einigen GΩ haben können.
Die pH-Elektrode
Die pH-Sonde besteht aus einer Messelektrode und einer Referenzelektrode, vergleichbar mit einer Batterie. Wird die Sonde nun in eine Probe getaucht, erzeugt die Messelektrode eine Spannung, die von der Wasserstoffionen-Aktivität abhängig ist. Ein typischer Ausgabewert ist 59,14 mV pro pH bei 25°C, durch die Temperaturabhängigkeit kann dieser auf bis zu 70 mV/pH ansteigen.
Diese Spannung wird mit der der Referenzelektrode verglichen. Ist die zu messende Lösung sauer (geringer pH-Wert), ist das Potenzial am Ausgang der Sonde größer Null, bei basischen Lösungen kleiner Null. Der Ausgabewert (Ausgangsspannung) lässt sich mit Gleichung 1 berechnen.
Dabei sind E= Ausgabespannung der Sonde, E0 = Standardelektrodenpotenzial (typisch 0 V), abhängig von der Sonde, R = Universelle Gaskonstante R = 8,31447 J mol−1 K−1, T = Temperatur in Kelvin, n = Anzahl der übertragenen Elektronen (auch Äquivalentzahl), F = Faraday Konstante F = 96485,34 C mol−1, pH = Wasserstoffionen-Konzentration der unbekannten Lösung; pH ISO = 7 ist der Referenzwert der Referenzelektrode.
Die Schaltung
Die drei wesentlichen Elemente der Schaltung sind der Puffer für die Sonde, der A/D-Wandler und die Isolation mit der Spannungsübertragung. Der Puffer-Operationsverstärker AD8603 wurde gewählt, da er einen geringen Stromverbrauch besitzt, ein geringes Rauschen und einen sehr niedrigen Eingangsstrom aufweist. Der geringe Eingangsstrom von typisch 200 fA sorgt dafür, dass der Spannungsfehler, der durch den Stromfluss über den Innenwiderstand der Sonde entsteht, minimiert wird.
Ein weiteres wichtiges Bauteil ist der A/D-Wandler, der hier durch den AD7793, einem 24-Bit Sigma-Delta-Wandler mit integrierter Stromquelle und programmierbarem Verstärker, vertreten ist. Die integrierte Stromquelle erzeugt den Strom, der durch den Temperatursensor Pt1000 fließt. Damit wird die Temperaturmessung durchgeführt, die zur Kompensation im Prozessor benötigt wird. Der gleiche Strom fließt auch durch den 5-kΩ-Widerstand (0,1% Toleranz), der damit die Referenzspannung von 1,05 V erzeugt.
Als zweite Funktion hebt der Widerstand die Gleichtaktspannung an. Damit, und durch die Wahl der Referenzspannung, wird der Eingangsbereich des A/D-Wandlers voll ausgenutzt – die Sonde gibt ±414 mV (maximal ±490 mV) aus. Als Isolator kommt der ADuM5411 zur Anwendung, ein isolierter DC/DC-Wandler, der gleichzeitig die Trennung der SPI-Schnittstelle des A/D-Wandlers mit übernimmt.
Kennwerte der Schaltung
Um die hohe Genauigkeit zu erreichen, wurde der Operationsverstärker mit einem Eingangsstrom von typisch 200 fA gewählt, was zu einem maximalen Spannungsoffset von 0,2 mV bei der Impedanz der Sonde von 1 GΩ führt. Das entspricht einem Fehler von 0,0037 pH bei 25°C.
Und selbst bei einem maximalen Eingangsstrom von 1 pA ist der maximale Offsetfehler mit 1 mV sehr gering. Um diese gute Ausgangsposition nicht zu verschenken, sind geeignete Layout-Maßnahmen zu ergreifen, wie zum Beispiel ein Potenzialring (engl: Guard Ring), Schirmung und andere Techniken, um die sehr geringen Ströme nicht zu beeinflussen.
Bei der gewählten Datenrate von 16,7 Hz und einer Verstärkung von 1 beträgt das Rauschen des A/D-Wandlers ungefähr 2 µVeff. Rechnet man nun mit dem Spitze-zu-Spitze Rauschen von 13 µV, ergibt sich eine Unschärfe des pH-Wertes von 0,00022 pH. Nimmt man nun das Rauschen des Verstärkers und des A/D-Wandlers zusammen, ergeben sich 0,00053 pH – damit ist der Offset-Fehler deutlich schwerwiegender.
Fazit
Die hier gezeigte Schaltung ist eine einfache, sehr präzise und stromsparende Variante, um pH-Sensoren auszulesen. Nach der Kalibration der Schaltung ist eine Genauigkeit von 0,5% erreichbar, was 0,005 pH entspricht. Durch die Isolation ist sie für viele Applikationen geeignet.
* Thomas Tzscheetzsch arbeitet als Senior Field Application Engineer bei Analog Devices in München.
Artikelfiles und Artikellinks
(ID:45056147)
