Die Eleganz eines Sperrwandlers ohne Feedbackpfad
In diesem Power-Tipp stellen wir einen Sperrwandler ohne diskreten Rückkoppelpfad vor. Dabei erkennt ein Wandler-IC anhand der rückreflektierten Spannung von der Sekundärseite zur Primärseite, ob und wie das vom PWM-Generator erzeugte Taktverhältnis angepasst werden muss. Die Schaltung kommt ohne Optokoppler aus.
Anbieter zum Thema

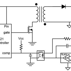
Bild 1 zeigt die Architektur eines gewöhnlichen Flyback-Wandlers (Sperrwandler). Diese Wandler sind in Leistungsklassen bis ca. 60 W sehr verbreitet. Eine Versorgungsspannung wird mit Hilfe eines primärseitigen Schalters und einem Transformator mit angepasstem Windungsverhältnis in eine Ausgangsspannung gewandelt.
Um die Ausgangsspannung möglichst stabil zu halten, werden Informationen zu dieser Spannung über einen Rückkoppelpfad zum primärseitigen PWM-Generator geleitet. Ist die Ausgangsspannung zu hoch oder zu niedrig, wird das Taktverhältnis des PWM-Generators angepasst.
Ein solcher Feedback-Pfad kostet Geld, braucht Platz auf der Platine und bestimmt die maximale Isolationsspannung der Schaltung, neben dem Transformator. Optokoppler altern, das heißt, die verändern ihre Eigenschaften im Laufe der Zeit, und sind in der Regel nicht für Temperaturen oberhalb von 85°C ausgelegt.
Neben einem Optokoppler kann auch eine dritte Transformatorwicklung spendiert werden, an der Entwickler Informationen zum Zustand der Ausgangsspannung entnehmen können. Die Ausgangsspannung lässt sich darüber regeln. Diese zusätzliche Transformatorwicklung macht einen Transformator jedoch teurer und die Regelung der Ausgangsspannung hat keine sehr hohe Genauigkeit.
Eine verbesserte Alternative ist ein Ersatzbaustein, der den Optokoppler sowie den sekundärseitigen Ansteuerbaustein des Optokopplers ersetzt. Der ADuM3190 mit integrierter Icoupler-Isolationstechnologie bringt die Feedbacksignale mit induktiver Kopplung, also ohne Optokoppler, über die galvanische Trennung.
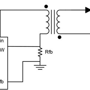
Besonders elegant ist es allerdings, komplett auf einen diskreten Rückkoppelpfad zu verzichten. Bild 2 zeigt einen Sperrwandler ohne diskreten Rückkoppelpfad. Ein geeigneter Wandler-IC, in Bild 2 der LT8300 von Analog Devices, erkennt anhand der rückreflektierten Spannung von der Sekundärseite zur Primärseite, ob und wie das vom PWM-Generator erzeugte Taktverhältnis angepasst werden muss.
Der Vorteil einer solchen Lösung ist, dass kein Optokoppler oder eine andere Feedbackschaltung notwendig ist. Dies kann Kosten und Platz sparen.
Dabei ist auch ein eventuell begrenzender Einfluss der maximalen Isolationsspannung des Feedbackpfades nicht mehr relevant. Solange der verwendete Transformator für eine bestimmte Isolationsspannung ausgelegt ist, kann die komplette Schaltung bis zu dieser maximalen Isolationsspannung betrieben werden.
Das Schaltungs-Konzept basiert auf einer Boundary-Regelung. Der sekundärseitige Strom sinkt hier in jedem Zyklus auf 0 A ab. Danach kann die Ausgangsspannung, rückreflektiert an der Primärwicklung des Transformators, gemessen und für die primärseitige Regelung verwendet werden.
Ob eine solche Schaltung ohne diskreten Feedbackpfad in einer bestimmten Anwendung möglich ist, hängt stark von der erforderlichen Regelgenauigkeit der Ausgangsspannung ab. Diese kann zwar bei besser als ±1% liegen, je nach Einsatzbereich aber auch eine größere Abweichung haben. Die Ausgangsspannung errechnet wie folgt: Uout = 100 µA (Rfb/Nps) – Uf.
Die Regelgenauigkeit des Feedbacks Rfb ist in Bild 2 gezeigt. Mit ihr kann man die Ausgangsspannung einstellen. Nps ist das Wicklungsverhältnis des verwendeten Transformators und Uf ist der Spannungsabfall über der sekundärseitigen Freilaufdiode. Dieser ist üblicherweise recht temperaturabhängig. Bei hohen eingestellten Ausgangsspannungen wie 12 oder 24 V ist der absolute Einfluss von Uf gering. Bei am Ausgang eingestellten Spannungen von 3,3 V oder noch niedrigeren Spannungen ist der Einfluss der Temperatur auf den Wert der Ausgangsspannung recht hoch.
Darüber hinaus ist in der Regel eine minimale Last am Ausgang notwendig, damit die Regelung funktioniert. Beim LT8300 sind es ca. 0,5% der maximal möglichen Last.
* Frederik Dostal arbeitet im Technischen Management für Power Management in Industrieanwendungen bei Analog Devices in München.
(ID:44972995)