Analog Devices
Otl-Aicher-Str. 60 - 64 ⎢ 80807 München ⎢ Deutschland ⎢
Routenplaner
Artikel | 05.03.2014
Einfaches RC-Netzwerk reduziert das LDO-Rauschen
Artikel | 03.03.2014
Isoliertes vierkanaliges Temperatur-Messsystem mit 0,5°C Genauigkeit
Artikel | 21.01.2014
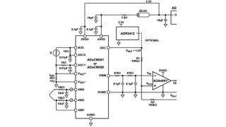
Schleifengespeistes Thermoelement-Temperaturmesssystem mit ARM Cortex-M3
Artikel | 07.01.2014
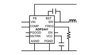
Bessere Regelschleifen in galvanisch isolierten Anwendungen
Artikel | 17.12.2013
EMV-konforme RS-485-Schutzschaltungen
Artikel | 02.12.2013
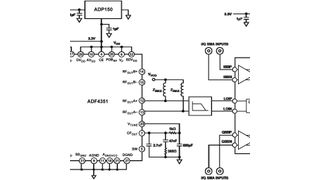
Programmierbarer Breitband-Transceiver-IC für SDR
Artikel | 27.11.2013
Positive und negative Spannung mit SEPIC-ĆUK-Wandlern erzeugen
Artikel | 21.11.2013
Stromschleifen gespeistes Feldgerät mit HART-Schnittstelle