Die Leistungsaufnahme von Operationsverstärker-Schaltungen lässt sich durch Operationsverstärker mit niedriger Ruhestromaufnahme und diskreten Widerständen mit höheren Widerstandswerten senken. Einige Tipps zu Energiespartechniken und Anwendungen mit niedriger Betriebsspannung.
Low-Power-OpAmps: Energiespartechniken für Operationsverstärkerschaltungen und Low-Power-Operationsverstärker für Anwendungen mit niedriger Betriebsspannung.
(Bild: ChristianIS auf pixabay)
Die in den letzten Jahren stetig gewachsene Popularität batteriebetriebener Elektronik hat dazu geführt, dass der Stromverbrauch für die Entwickler analoger Schaltungen einen immer höheren Stellenwert einnimmt.
Vor diesem Hintergrund setzt sich der vorliegende Artikel mit dem Entwurf von Systemen auseinander, in denen stromsparende Operationsverstärker zum Einsatz kommen.
Bild 1: Ein- und Ausgangssignal (rechts) einer Verstärkerschaltung.
(Bild: TI)
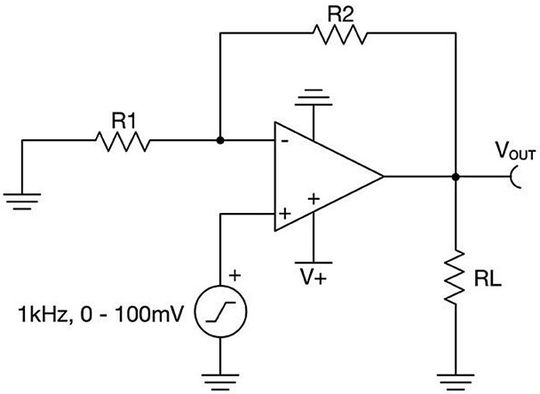
Zu Beginn soll eine Schaltung betrachtet werden, in der der Stromverbrauch relevant ist. Es geht dabei um einen batteriebetriebenen Sensor, der ein sinusförmiges Signal von 1 kHz mit einer Amplitude von 50 mV und einem Offset von ebenfalls 50 mV erzeugt. Dieses Signal soll für die Aufbereitung auf einen Bereich von 0 bis 3 V verstärkt werden (Bild 1), und dabei die Batterie möglichst wenig entladen.
Bild 2: Prinzipschaltbild einer Schaltung zur Verstärkung von Sensorsignalen.
(Bild: TI)
Hierfür wird eine nicht-invertierende Verstärkerkonfiguration mit einer Verstärkung von 30 V/V benötigt, wie sie in Bild 2 zu sehen ist. Wie aber lässt sich der Stromverbrauch dieser Schaltung optimieren?
Der Stromverbrauch einer Operationsverstärker-Schaltung resultiert aus mehreren Komponenten. Neben der Ruhestromaufnahme sind dies die Ausgangsleistung des Operationsverstärkers und die Leistungsaufnahme der Last. Die im Ruhezustand aufgenommene Leistung PRuhe wird für den Betrieb des Verstärkers selbst benötigt und errechnet sich aus seiner im Datenblatt angegebenen Ruhestromaufnahme IQ. Bei der Ausgangsleistung PAusgang handelt es sich um die über dem Ausgang des Operationsverstärkers zum Ansteuern der Last abfallende Verlustleistung. Mit PLast schließlich kommt die vom Verbraucher aufgenommene Leistung hinzu.
Bild 3: Die durchschnittliche Gesamt-Leistungsaufnahme setzt sich aus verschiedenen Anteilen zusammen.
(Bild: TI)
Im vorliegenden Beispiel haben wir es mit einem Single-Supply-Operationsverstärker zu tun, dessen sinusförmiges Ausgangssignal um eine bestimmte Gleichspannung versetzt ist. Somit kann man mit den Gleichungen aus Bild 3 die durchschnittliche Gesamt-Leistungsaufnahme Ptotal,avg ermitteln. Die Versorgungsspannung wird durch U+ wiedergegeben, während Uoff den DC-Offset des Ausgangssignals angibt und Uamp für die Amplitude des Ausgangssignals steht. Bei PLast schließlich handelt es sich um den Gesamt-Lastwiderstand des Operationsverstärkers. Wie man erkennt, steht die durchschnittliche Gesamt-Leistungsaufnahme in direktem Zusammenhang mit IQ, aber in einer reziproken Beziehung zu PLast.
Wie findet man einen Baustein mit dem richtigen IQ-Wert?
Die Gleichungen 5 und 6 bestehen aus mehreren Termen, die man am besten einen nach dem anderen betrachtet. Die Wahl eines Verstärkers mit einem niedrigen IQ-Wert ist die unkomplizierteste Strategie zur Senkung der Gesamt-Leistungsaufnahme, jedoch handelt man sich mit dieser Vorgehensweise verschiedene Nachteile ein. Zum Beispiel haben Bauelemente mit niedrigem IQ in der Regel nicht nur eine geringere Bandbreite, sondern weisen auch ein stärkeres Rauschen auf und sind schwieriger zu stabilisieren. Hierauf wird weiter unten noch eingegangen.
Da die IQ-Werte von Operationsverstärkern um Größenordnungen variieren können, sollten Sie sich die nötige Zeit nehmen, um den richtigen Verstärker auszuwählen. Tabelle 1 zeigt eine Auswahl an Bausteinen von TI. Die Verstärker TLV9042, OPA2333 und OPA391 sowie weitere Micropower-Bausteine warten beispielsweise mit einer ausgewogenen Kombination aus geringem Stromverbrauch und guten weiteren Performance-Parametern auf.
Tabelle 1: Wichtige Daten einiger Low-Power-Bausteine von TI.
(Bild: TI)
Für Anwendungen, die nach größtmöglicher Energieeffizienz verlangen, sind der TLV8802 und andere Micropower-Bauelemente gut geeignet. Man kann die Suche nach bestimmten Kriterien eingrenzen und beispielsweise nach Bausteinen mit einem IQ-Wert von höchstens 10 µA über eine parametrische Suchfunktion suchen lassen.
Widerstandsreduzierung des Last-Netzwerks
Jetzt zu den übrigen Termen der Gleichungen 5 und 6. Die Uamp-Terme heben sich gegenseitig auf und haben somit keine Auswirkungen auf Ptotal,avg. Uoff wiederum wird durch die Applikation festgelegt, sodass Sie Uoff häufig nicht nutzen können, um die Leistungsaufnahme zu senken. Ebenso wird U+ in der Regel durch die in der Schaltung verfügbaren Spannungen bestimmt. Möglicherweise stellen Sie auch fest, dass RLast ebenfalls von der Applikation bestimmt wird, allerdings gehen in diesen Term abgesehen vom Lastwiderstand RL auch alle anderen Komponenten ein, die den Ausgang belasten. Im Fall der Schaltung aus Bild 2 gehen in RLast neben RL auch die Rückkopplungswiderstände R1 und R2 ein. Folglich wird RLast durch die Gleichungen 7 und 8 definiert:
Stand: 08.12.2025
Es ist für uns eine Selbstverständlichkeit, dass wir verantwortungsvoll mit Ihren personenbezogenen Daten umgehen. Sofern wir personenbezogene Daten von Ihnen erheben, verarbeiten wir diese unter Beachtung der geltenden Datenschutzvorschriften. Detaillierte Informationen finden Sie in unserer Datenschutzerklärung.
Einwilligung in die Verwendung von Daten zu Werbezwecken
Ich bin damit einverstanden, dass die Vogel Communications Group GmbH & Co. KG, Max-Planckstr. 7-9, 97082 Würzburg einschließlich aller mit ihr im Sinne der §§ 15 ff. AktG verbundenen Unternehmen (im weiteren: Vogel Communications Group) meine E-Mail-Adresse für die Zusendung von redaktionellen Newslettern nutzt. Auflistungen der jeweils zugehörigen Unternehmen können hier abgerufen werden.
Der Newsletterinhalt erstreckt sich dabei auf Produkte und Dienstleistungen aller zuvor genannten Unternehmen, darunter beispielsweise Fachzeitschriften und Fachbücher, Veranstaltungen und Messen sowie veranstaltungsbezogene Produkte und Dienstleistungen, Print- und Digital-Mediaangebote und Services wie weitere (redaktionelle) Newsletter, Gewinnspiele, Lead-Kampagnen, Marktforschung im Online- und Offline-Bereich, fachspezifische Webportale und E-Learning-Angebote. Wenn auch meine persönliche Telefonnummer erhoben wurde, darf diese für die Unterbreitung von Angeboten der vorgenannten Produkte und Dienstleistungen der vorgenannten Unternehmen und Marktforschung genutzt werden.
Meine Einwilligung umfasst zudem die Verarbeitung meiner E-Mail-Adresse und Telefonnummer für den Datenabgleich zu Marketingzwecken mit ausgewählten Werbepartnern wie z.B. LinkedIN, Google und Meta. Hierfür darf die Vogel Communications Group die genannten Daten gehasht an Werbepartner übermitteln, die diese Daten dann nutzen, um feststellen zu können, ob ich ebenfalls Mitglied auf den besagten Werbepartnerportalen bin. Die Vogel Communications Group nutzt diese Funktion zu Zwecken des Retargeting (Upselling, Crossselling und Kundenbindung), der Generierung von sog. Lookalike Audiences zur Neukundengewinnung und als Ausschlussgrundlage für laufende Werbekampagnen. Weitere Informationen kann ich dem Abschnitt „Datenabgleich zu Marketingzwecken“ in der Datenschutzerklärung entnehmen.
Falls ich im Internet auf Portalen der Vogel Communications Group einschließlich deren mit ihr im Sinne der §§ 15 ff. AktG verbundenen Unternehmen geschützte Inhalte abrufe, muss ich mich mit weiteren Daten für den Zugang zu diesen Inhalten registrieren. Im Gegenzug für diesen gebührenlosen Zugang zu redaktionellen Inhalten dürfen meine Daten im Sinne dieser Einwilligung für die hier genannten Zwecke verwendet werden. Dies gilt nicht für den Datenabgleich zu Marketingzwecken.
Recht auf Widerruf
Mir ist bewusst, dass ich diese Einwilligung jederzeit für die Zukunft widerrufen kann. Durch meinen Widerruf wird die Rechtmäßigkeit der aufgrund meiner Einwilligung bis zum Widerruf erfolgten Verarbeitung nicht berührt. Um meinen Widerruf zu erklären, kann ich als eine Möglichkeit das unter https://contact.vogel.de abrufbare Kontaktformular nutzen. Sofern ich einzelne von mir abonnierte Newsletter nicht mehr erhalten möchte, kann ich darüber hinaus auch den am Ende eines Newsletters eingebundenen Abmeldelink anklicken. Weitere Informationen zu meinem Widerrufsrecht und dessen Ausübung sowie zu den Folgen meines Widerrufs finde ich in der Datenschutzerklärung, Abschnitt Redaktionelle Newsletter.
RLast = RL || (R1 + R2) (7)
RLast = RL x (R1 + R2) / (RL + R1 + R2) (8)
Wie Sie sehen, lässt sich die Ausgangsleistung des Verstärkers reduzieren, indem Sie die Werte der Rückkopplungswiderstände erhöhen. Diese Technik ist immer dann besonders effektiv, wenn PRuhe durch PAusgang dominiert wird. Sie hat jedoch ihre Grenzen, denn sobald die Rückkopplungswiderstände deutlich größer als RL sind, wird RLast von RL dominiert und die Verlustleistung geht nicht mehr weiter zurück. Außerdem kann es zu Wechselwirkungen zwischen großen Rückkopplungswiderständen und der Eingangskapazität des Verstärkers kommen, was die Schaltung destabilisiert und ein erhebliches Rauschen verursacht.
Bild 4: Thermisches Rauschen von Widerständen.
(Bild: TI)
Um den Rauschbeitrag dieser Bauelemente zu minimieren, empfiehlt es sich, das thermische Rauschen des Ersatzwiderstands an den beiden Eingängen des Verstärkers (Bild 4) mit der spektralen Spannungsrauschdichte des Verstärkers zu vergleichen. Als Faustregel sollte die eingangsseitige Spannungsrauschdichte des Verstärkers mindestens dreimal größer sein als das Spannungsrauschen des Ersatzwiderstands an den beiden Verstärkereingängen.
Low-Power-Entwurf: Ein Anwendungsbeispiel
Unter Anwendung der gerade skizzierten Low-Power-Entwurfstechniken kehren wir jetzt noch einmal zum eingangs beschriebenen Designproblem zurück: Ein batteriebetriebener Sensor, der ein analoges Signal von 0 bis 100 mV mit einer Frequenz von 1 kHz liefert, benötigt eine Signalverstärkung von 30 V/V.
Bild 5: Gegenüberstellung eines herkömmlichen Entwurfs (links) und eines auf niedrigen Stromverbrauch ausgerichteten Entwurf (rechts).
(Bild: TI)
In Bild 5 sind zwei Entwürfe gegenübergestellt. In der links gezeigten Variante mit einer Versorgungsspannung von 3,3 V wurden die Widerstände nicht gezielt mit Blick auf einen geringen Stromverbrauch dimensioniert. Als Verstärker dient der Universal-Operationsverstärker TLV9002.
Im Entwurf auf der rechten Seite kommen dagegen höhere Widerstandswerte und der weniger Strom verbrauchende Operationsverstärker TLV9042 zum Einsatz. Die spektrale Rauschdichte des Ersatzwiderstands von etwa 9,667 kΩ am invertierenden Eingang des TLV9042 beträgt weniger als ein Drittel des Breitband-Rauschens des Verstärkers. So ist sichergestellt, dass das Rauschen des Operationsverstärkers jegliches von den Widerständen erzeugte Rauschen überwiegt.
Mit den Werten aus Bild 5, den Schaltungsspezifikationen sowie den Kenndaten des Verstärkers lässt sich Gleichung 6 auflösen, um die Gesamtleistung für die Entwürfe mit dem TLV9002 und dem TLV9042 zu erhalten. Aus Gründen der Einfachheit erscheint Gleichung 6 hier noch einmal als Gleichung 9. Die Gleichungen 10 und 11 liefern die zahlenmäßigen Ptotal,avg-Werte für den Entwurf mit dem TLV9002 bzw. den mit dem TLV9042. Die Ergebnisse sind in den Gleichungen 12 und 13 zu sehen (Bild 6).
Bild 6: Berechnung der durchschnittlichen Gesamtleistung für die Entwürfe mit dem TLV9002 und dem TLV9042.
(Bild: TI)
Wie an den beiden letzten Gleichungen erkennbar ist, nimmt die Schaltung mit dem TLV9002 mehr als viermal so viel Leistung auf wie die mit dem TLV9042. Dies erklärt sich aus dem höheren IQ-Wert des TLV9002, der in den linken Termen von Gleichung 10 und 11 zum Tragen kommt, sowie aus den kleineren Rückkopplungswiderständen, die in den rechten Termen der beiden Gleichungen vorkommen.
Überall dort, wo eine höhere Ruhestromaufnahme und kleinere Rückkopplungswiderstände nicht unbedingt notwendig sind, lässt sich die Leistungsaufnahme mit den beschriebenen Techniken deutlich verringern.
Weniger Verlustleistung durch kleinere Versorgungsspannung
Weiter oben wurden die Gleichungen für die durchschnittliche Verlustleistung einer Single-Supply-Operationsverstärkerschaltung mit sinusförmigem Signal und DC-Offsetspannung genannt (Gleichungen 1 und 6). Dabei blieb die Versorgungsspannung (U+) unberücksichtigt, weil diese durch die in der Schaltung verfügbaren Spannungen bestimmt wird.
Möglicherweise besteht aber in der Applikation die Möglichkeit, eine besonders niedrige Versorgungsspannung zu verwenden. In diesem Fall kann die Wahl eines Low-Power-Operationsverstärkers, der für eine solch geringe Spannung geeignet ist, die Verlustleistung deutlich senken, denn wie man in Gleichung 6 sieht, besteht eine direkte Proportionalität zwischen Ptotal,avg und U+.
Bei vielen Operationsverstärkern liegt die Mindest-Versorgungsspannung im Bereich zwischen 2,7 und 3,3 V. Dass keine kleineren Spannungen unterstützt werden, liegt daran, dass die internen Transistoren eine gewisse Mindestspannung benötigen, um in ihrem vorgesehenen Betriebsbereich zu bleiben. Es gibt allerdings Operationsverstärker, die für Spannungen von 1,8 V oder weniger ausgelegt sind. Der Universal-Operationsverstärker TLV9042 kommt mit 1,2 V aus.
Einige Besonderheiten des Batteriebetriebs
Viele moderne Sensoren und intelligente Geräte werden aus Batterien gespeist, deren Klemmenspannung mit zunehmender Entladung unter die Nennspannung sinkt. Zum Beispiel beträgt die Nennspannung einer herkömmlichen AA-Alkalibatterie 1,5 V.
Ohne angeschlossenen Verbraucher kann die gemessene Spannung sogar näher an 1,6 V liegen, aber mit fortschreitender Entladung fällt die Klemmenspannung auf 1,2 V und weniger. Wählen Sie für eine Schaltung einen bis 1,2 V einsetzbaren Operationsverstärker statt eines Bausteins, der höhere Spannungen benötigt, ergeben sich zwei wesentliche Vorteile:
Die Operationsverstärker-Schaltung bleibt länger funktionsfähig, auch wenn die Batterie weitgehend erschöpft ist und ihre Klemmenspannung abfällt.
Die Operationsverstärker-Schaltung kommt mit einer einzigen 1,5-V-Batterie aus, benötigt also keine zwei Batterien zur Bereitstellung von 3 V.
Bild 7: Typische Entladekurve einer einzelligen Batterie.
(Bild: TI)
Wie ein für kleinere Spannungen geeigneter Operationsverstärker die Batterielebensdauer verlängern kann, wird an der Entladekurve in Bild 7 deutlich. Die meisten Batterien weisen ein Entladeverhalten auf, das dieser Kurve ähnelt. Die Klemmenspannung der Batterie liegt zunächst in der Nähe des Nennwerts, nimmt dann aber mit zunehmender Entladung der Batterie allmählich ab. Neigt sich der Ladungsvorrat der Batterie dem Ende zu, geht die Klemmenspannung der Batterie schneller zurück.
Ist die Operationsverstärker-Schaltung nur für eine Spannung geeignet, die in der Nähe der Nennspannung der Batterie liegt (z. B. U1), ergibt sich nur eine kurze Betriebszeit der Schaltung (t1). Wählt man aber einen Operationsverstärker, der mit einer geringfügig niedrigeren Spannung (U2) auskommt, verlängert sich die Lebensdauer der Batterie signifikant (t2).
Wie ausgeprägt dieser Effekt ist, richtet sich nach dem Batterietyp, der Belastung und weiteren Faktoren. Trotzdem ist unübersehbar, dass ein 1,2-V-Operationsverstärker die Lebensdauer einer einzelnen 1,5-V-AA-Zelle gegenüber einem 1,5-V-Operationsverstärker verlängert.
Vorteile bei niedrigen digitalen Logikpegeln
Anwendungen, in denen niedrige Spannungen für die digitalen und die analogen Schaltungen verwendet werden, profitieren ebenfalls von den für niedrige Versorgungsspannungen geeigneten Low-Power-Operationsverstärkern. Bei digitaler Logik betragen die Standard-Spannungspegel zwischen 5 und 1,8 V oder auch weniger (Bild 8).
Bild 8: Standard-Logikpegel.
(Bild: TI)
Genau wie bei Operationsverstärker-Schaltungen wird auch digitale Logik bei niedrigeren Spannungen immer energieeffizienter, weshalb ein geringerer Pegel oftmals vorzuziehen ist. Um den Schaltungsentwurf zu vereinfachen können Sie für die analogen und digitalen Schaltungsteile dieselben Versorgungsspannungen verwenden. In diesem Fall ist ein für 1,8 V geeigneter Operationsverstärker (z.B.der hochpräzise, breitbandige OPA391 oder der kostenoptimierte TLV9001) vorteilhaft.
Um eine Schaltung für die künftige Verwendung einer Spannung von 1,2 V für die digitalen Funktionen fit zu machen, ist dagegen der TLV9042 die bessere Wahl.
Fällt die Entscheidung zugunsten dieses Konzepts, sollten Sie unbedingt jegliches Rauschen entfernen, das aus den digitalen Schaltungen in die Stromversorgungs-Pins der analogen Bauelemente einkoppeln könnte.
* Daniel Miller arbeitet als Systemingenieur Universalverstärker bei Texas Instruments in Dallas / USA.