Dieser Tipp beschreibt die Theorie der parasitären Oszillation und gibt einen Leitfaden zur korrekten Implementierung. Damit lässt sich eine unnötige Layoutänderung der Baugruppe vermeiden.
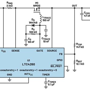
Ungewollte Schwingungen: Obwohl der Entwickler in einer Hot-Swap-Schaltung einen 10-Ohm-Gate-Widerstand eingesetzt hat (so wie im Datenblatt empfohlen), trat während des Hochfahrens dennoch Ringing auf. Warum schwingt diese Schaltung trotzdem?
(Bild: ADI)
Hot-Swap-Komponenten, die auf der stromführenden Seite (High Side) N-Kanal-MOSFET-Schalter verwenden, können während des Hochfahrens und bei der Strombegrenzung oszillieren. Obwohl dies kein unbekanntes Problem ist, fehlen in den Datenblättern häufig detaillierte Informationen zur Lösung. Das einfache Hinzufügen eines kleinen Gate-Widerstands als schnelle Lösung ohne umfassendes Verständnis für die grundlegenden Prinzipien von Oszillationen kann in einem Layout enden, das für Schwingungen anfällig ist.
Auf den ersten Blick mag das Hinzufügen eines Gate-Widerstands überflüssig erscheinen, da der Widerstand im Gate des NFETs unendlich ist. Kann der Entwickler das Bauteil also folgenlos weglassen?
Bildergalerie
Der 10-Ohm-Gate-Widerstand wirkt als vorbeugende Maßnahme, um Klingeln an der Gate-Diode zu unterdrücken. Der Gate-Knoten beinhaltet alle Komponenten eines Schwingkreises, beginnend bei der Gate-Leitung selbst. Eine lange Leiterbahn auf der Leiterplatte bringt eine parasitäre Induktivität und verteilte Kapazität in eine nahe gelegene Massefläche ein, wodurch ein Massepfad entsteht. Leistungs-FETs, die für den sicheren Betriebsbereich (SOA) optimiert sind, haben eine Gate-Kapazität im Bereich von Nanofarad, die steigt, wenn zusätzliche FETs parallelgeschaltet werden. Zenerdioden, die zum Klemmen der UGS eines FETs verwendet werden, tragen ebenfalls zur parasitären Kapazität bei (obwohl die CISS von einem Leistungs-FET dominiert).
Was hat es mit dem Kippschwingkreis (Colpitts Oscillator) auf sich?
Wird ein typischer PowerPath-Controller mit parasitären Kapazitäten als sogenannter „Rotated Controller“ beschaltet, wird seine Ähnlichkeit mit einem Kippschwingkreis (Colpitts Oscillator) deutlich. Das ist ein Schwingkreis mit zusätzlicher Verstärkung, der fortwährende Schwingungen generiert. Diese Konfiguration findet sich in PowerPath-Controllern, die N-Kanal-FETs nutzen.
Ein Kippschwingkreis nutzt einen Puffer, um eine positive Rückkopplung über einen kapazitiven Teiler zu liefern. In den PowerPath-Controllern wird dies mit einem FET realisiert. Da dies eine Common-Drain/Source-Folger-Konfiguration ist, wirkt sie als AC-Puffer mit verbesserter Leistung bei höheren Drain-Strömen.
Das Signal am oberen Ende des kapazitiven Teilers wird in die Mitte des Teilers eingespeist, was einen Anstieg des Signals am oberen Ende des Teilers verursacht. Schwingungen treten in Situationen auf, bei denen der FET nicht vollständig verstärkt. Dies tritt beim Einschalten ein, wenn die Gate-Spannung hochfährt und der Ausgangskondensator aufgeladen wird, außerdem bei einer aktiven Strombegrenzung durch den Controller oder wenn die Spannung geregelt wird (Überspannungsschutzgeräte).
Kippschwingkreis-Topologie validieren: Die Basisschaltung
Um das Konzept des Schalt-FETs in einer Kippschwingkreis-Topologie zu validieren, wurde eine Basisschaltung ohne ein Gate-Treiber-IC konstruiert (Bild 3). Dabei bilden CGS des FETs und C2 den Teiler. Es traten Schwingungen auf, was zeigte, dass dieser NFET-Schalter auf der stromführenden Seite in einer Colpitts-Topologie ist.
Nun betrachtet man einen Hot-Swap-Controller und modifiziert ihn so, dass er Schwingungen induziert. Um mit einer kapazitiven Last zu beginnen, wurde ein Demo-Board verwendet. Während des Einschaltens (Start-up) fährt die Gate-Spannung mit einem eingestellten dV/dt hoch, dem der Ausgang folgt.
Der Einschaltstrom wird in den Ausgangskondensator von dV/dt gesteuert. Um die Transkonduktanz des FETs (gm), zu steigern, wird der Einschaltstrom auf einen relativ hohen Wert von 3 A eingestellt. Die anderen Komponenten der vereinfachten Testschaltung wurden so gewählt, dass die Ergebnisse realitätsnah waren.
Die GATE- und OUT-Signale schwingen, sobald die Gate-Spannung bis auf die Schwellenspannung hochgefahren ist. Dieses Klingeln wird von dem plötzlichen Anstieg im GATE-Signal verursacht und resultiert in einem Überschwingen des Eingangsstroms.
Um das transiente Überschwingen in eine kontinuierliche Oszillation zu bringen, muss die Verstärkung des FETs gesteigert werden. Erhöht man UIN von 12 auf 18 V, steigen sowohl der Laststrom als auch gm. Dies verstärkt die positive Rückkopplung ausreichend, um die Oszillation beizubehalten. Da nun das Problem nachgebildet ist, wurde zur bekannten Lösung ein 10-Ohm-Widerstand in Reihe zum Kondensator geschaltet. Dies stoppt die Schwingungen effektiv und resultiert in einem sauberen Hochfahren.
Kehrt man zum grundlegenden NFET-Colpitts-Oszillator zurück, kann die Dämpfung von RGATE mit einem schaltbaren Gate-Widerstand angezeigt werden. Schaltet man ihn z.B. von 0 schrittweise bis 10 V, werden die Schwingungen entsprechend gedämpft.
Stand: 08.12.2025
Es ist für uns eine Selbstverständlichkeit, dass wir verantwortungsvoll mit Ihren personenbezogenen Daten umgehen. Sofern wir personenbezogene Daten von Ihnen erheben, verarbeiten wir diese unter Beachtung der geltenden Datenschutzvorschriften. Detaillierte Informationen finden Sie in unserer Datenschutzerklärung.
Einwilligung in die Verwendung von Daten zu Werbezwecken
Ich bin damit einverstanden, dass die Vogel Communications Group GmbH & Co. KG, Max-Planckstr. 7-9, 97082 Würzburg einschließlich aller mit ihr im Sinne der §§ 15 ff. AktG verbundenen Unternehmen (im weiteren: Vogel Communications Group) meine E-Mail-Adresse für die Zusendung von redaktionellen Newslettern nutzt. Auflistungen der jeweils zugehörigen Unternehmen können hier abgerufen werden.
Der Newsletterinhalt erstreckt sich dabei auf Produkte und Dienstleistungen aller zuvor genannten Unternehmen, darunter beispielsweise Fachzeitschriften und Fachbücher, Veranstaltungen und Messen sowie veranstaltungsbezogene Produkte und Dienstleistungen, Print- und Digital-Mediaangebote und Services wie weitere (redaktionelle) Newsletter, Gewinnspiele, Lead-Kampagnen, Marktforschung im Online- und Offline-Bereich, fachspezifische Webportale und E-Learning-Angebote. Wenn auch meine persönliche Telefonnummer erhoben wurde, darf diese für die Unterbreitung von Angeboten der vorgenannten Produkte und Dienstleistungen der vorgenannten Unternehmen und Marktforschung genutzt werden.
Meine Einwilligung umfasst zudem die Verarbeitung meiner E-Mail-Adresse und Telefonnummer für den Datenabgleich zu Marketingzwecken mit ausgewählten Werbepartnern wie z.B. LinkedIN, Google und Meta. Hierfür darf die Vogel Communications Group die genannten Daten gehasht an Werbepartner übermitteln, die diese Daten dann nutzen, um feststellen zu können, ob ich ebenfalls Mitglied auf den besagten Werbepartnerportalen bin. Die Vogel Communications Group nutzt diese Funktion zu Zwecken des Retargeting (Upselling, Crossselling und Kundenbindung), der Generierung von sog. Lookalike Audiences zur Neukundengewinnung und als Ausschlussgrundlage für laufende Werbekampagnen. Weitere Informationen kann ich dem Abschnitt „Datenabgleich zu Marketingzwecken“ in der Datenschutzerklärung entnehmen.
Falls ich im Internet auf Portalen der Vogel Communications Group einschließlich deren mit ihr im Sinne der §§ 15 ff. AktG verbundenen Unternehmen geschützte Inhalte abrufe, muss ich mich mit weiteren Daten für den Zugang zu diesen Inhalten registrieren. Im Gegenzug für diesen gebührenlosen Zugang zu redaktionellen Inhalten dürfen meine Daten im Sinne dieser Einwilligung für die hier genannten Zwecke verwendet werden. Dies gilt nicht für den Datenabgleich zu Marketingzwecken.
Recht auf Widerruf
Mir ist bewusst, dass ich diese Einwilligung jederzeit für die Zukunft widerrufen kann. Durch meinen Widerruf wird die Rechtmäßigkeit der aufgrund meiner Einwilligung bis zum Widerruf erfolgten Verarbeitung nicht berührt. Um meinen Widerruf zu erklären, kann ich als eine Möglichkeit das unter https://contact.vogel.de abrufbare Kontaktformular nutzen. Sofern ich einzelne von mir abonnierte Newsletter nicht mehr erhalten möchte, kann ich darüber hinaus auch den am Ende eines Newsletters eingebundenen Abmeldelink anklicken. Weitere Informationen zu meinem Widerrufsrecht und dessen Ausübung sowie zu den Folgen meines Widerrufs finde ich in der Datenschutzerklärung, Abschnitt Redaktionelle Newsletter.
Was also bringt ein 10-Ohm-Widerstand am Gate?
Das Platzieren des 10-Ohm-Widerstands so nahe wie möglich am Gate-Pin des FETs trennt die parasitäre Induktivität der Leiterbahnen von der Eingangskapazität des FETs.
Dies eliminiert das Potenzial für Gate-Klingeln oder Oszillationen und kann dem Entwickler viele Stunden für die Fehlersuche und das Überarbeiten der Schaltung ersparen. (kr)
* Aaron Shapiro ist Product Applications Engineer bei Analog Devices in Wilmington / USA.