In Teil 3 unserer Serie zur Genauigkeit von Operationsverstärkern gehe ich der Frage nach, wie Sie die Performanz eines Operationsverstärkers steigern können. Dazu sehen wir uns die Eingangsfehler, Stromversorgung und Verzerrungen durch die Last an.
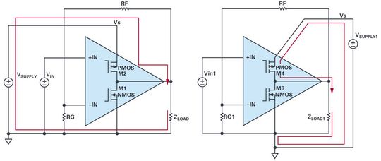
Bild 8: Aktiver Sallen-Key-Filter in nichtinvertierender (links) und invertierender Ausführung (rechts).
(Bild: ADI)
In den vorangegangenen Artikeln haben wir uns mit den Restriktionen bei der Genauigkeit von Operationsverstärkern befasst und festgestellt, dass es nur wenige Operationsverstärker gibt, die eine Genauigkeit von 1 ppm erreichen. Die nächste Frage ist, wie sich in einigen Applikationen die Einschränkungen bei den Operationsverstärkern entschärfen lassen. Dabei geht es um die Verringerung der Eingangsfehler, Überlegungen zur Stromversorgung und die Reduktion von Verzerrungen durch die Last.
Wie Sie die Eingangsfehler verringern
Abgesehen von der Wahl eines Operationsverstärkers mit sehr guter Gleichtaktunterdrückung können Sie die Operationsverstärker im invertierenden statt im nichtinvertierenden Betrieb einsetzen. Als invertierende Verstärker verschalten sind die Eingänge auf Masse oder eine bestimmte Referenz bezogen und erzeugen keine Gleichtaktfehler.
Allerdings können nicht alle Operationsverstärker-Schaltungen invertierend implementiert werden. Häufig steht auch keine negative Versorgungsspannung für die negativen Signale zur Verfügung. Bild 8 zeigt beispielhaft eine nichtinvertierende und eine invertierende Umsetzung eines Sallen-Key-Filters.
ICMR-Fehler lassen sich aufheben, wenn an beiden Eingängen Applikationswiderstände liegen, sodass der Bias-Strom eines jeden Eingangs von den entsprechenden Widerständen als ein Ausgangsfehler kompensiert wird. Ist ein Verstärker beispielsweise mit 900-Ω-Feedback- und 100-Ω-Massewiderständen für eine Verstärkung von 10 konfiguriert, werden durch einen Serienwiderstand von 90 Ω am nichtinvertierenden Eingang die genau gleichen Bias-Ströme am Eingang perfekt am Ausgang kompensiert.
Die Bias-Ströme der meisten Operationsverstärker sind so gut aufeinander abgestimmt, dass es sich lohnt, Widerstände mit einer Toleranz von 0,1 % anstatt der üblichen 1-%-Widerstände zu verwenden, um damit eine optimale ICMR-Unterdrückung zu erzielen. In Bild 8 würden diese Kompensationswiderstände in Reihe mit jedem invertierenden Eingang geschaltet. Leider trägt der zusätzliche Eingangswiderstand jedoch zu einem höheres Rauschen bei.
Bei einer invertierenden Verstärkung können wir einen Operationsverstärker mit Rail-to-Rail-Eingängen verwenden, ohne dass das Signal einen Übergangspunkt durchläuft – unter der Voraussetzung, dass wir die Versorgungsspannungen und den Gleichtakt-Eingangspegel so anpassen, dass diese Umschaltspannung vermieden wird.
Einige Überlegungen zur Stromversorgung
Die lokale Versorgungsspannung wird durch die Ausgangsströme moduliert. Durch die Gleichtaktunterdrückung wird dieses Versorgungssignal zum Eingang zurückgeführt. Das so induzierte Eingangssignal erzeugt ein Ausgangssignal, das durch seine Schleife läuft.
Ein Bypass-Kondensator von 1 µF hat bei 1 kHz eine Impedanz von 159 Ω, die also weit geringer ist als die Impedanz der Leitung zwischen der Stromversorgung und der eigentlichen Quelle zuzüglich der Impedanz der Quelle selbst. Folglich wirkt der Bypass-Kondensator unterhalb von 100 kHz kaum.
Bei Frequenzen von 1 kHz steuert die externe Stromversorgung die Regelung. Der Verstärker kann bei dieser Frequenz einen PSRR-Wert von beispielsweise 90 dB haben. Da der Großteil des Stroms an den Versorgungsanschlüssen des Operationsverstärkers aus geradzahligen Oberwellen des Signals besteht, möchten wir, dass die Verstärkung vom Ausgang zur störenden Stromversorgung kleiner als 30 dB ist, damit wir unser Ziel von 120 dBc erreichen.
Eine Verstärkung von 30 dB bedingt jedoch, dass die Impedanz der Stromversorgung weniger als 1/30 der Lastimpedanz betragen sollte. Bei einer Lastimpedanz von 500 Ω ist also eine Stromversorgung mit einer Impedanz von weniger als 17 Ω erforderlich. Dieser Wert ist durchaus realistisch, verbietet aber einen isolierenden Widerstand oder eine Induktivität zwischen Stromversorgung und Operationsverstärker.
Knapper sind die Verhältnisse bei 10 kHz, denn der PSRR-Wert geht hier von 90 auf 70 dB zurück und die Stromversorgungs-Impedanz müsste auf 1,7 Ω gesenkt werden. Dies ist zwar möglich, aber schwierig. Helfen kann hier ein großer lokaler Bypass. Beim Entwurf ist es wichtig zu wissen, welche Schleifen der Ausgangsstrom nimmt (Bild 9).
Stand: 08.12.2025
Es ist für uns eine Selbstverständlichkeit, dass wir verantwortungsvoll mit Ihren personenbezogenen Daten umgehen. Sofern wir personenbezogene Daten von Ihnen erheben, verarbeiten wir diese unter Beachtung der geltenden Datenschutzvorschriften. Detaillierte Informationen finden Sie in unserer Datenschutzerklärung.
Einwilligung in die Verwendung von Daten zu Werbezwecken
Ich bin damit einverstanden, dass die Vogel Communications Group GmbH & Co. KG, Max-Planckstr. 7-9, 97082 Würzburg einschließlich aller mit ihr im Sinne der §§ 15 ff. AktG verbundenen Unternehmen (im weiteren: Vogel Communications Group) meine E-Mail-Adresse für die Zusendung von redaktionellen Newslettern nutzt. Auflistungen der jeweils zugehörigen Unternehmen können hier abgerufen werden.
Der Newsletterinhalt erstreckt sich dabei auf Produkte und Dienstleistungen aller zuvor genannten Unternehmen, darunter beispielsweise Fachzeitschriften und Fachbücher, Veranstaltungen und Messen sowie veranstaltungsbezogene Produkte und Dienstleistungen, Print- und Digital-Mediaangebote und Services wie weitere (redaktionelle) Newsletter, Gewinnspiele, Lead-Kampagnen, Marktforschung im Online- und Offline-Bereich, fachspezifische Webportale und E-Learning-Angebote. Wenn auch meine persönliche Telefonnummer erhoben wurde, darf diese für die Unterbreitung von Angeboten der vorgenannten Produkte und Dienstleistungen der vorgenannten Unternehmen und Marktforschung genutzt werden.
Meine Einwilligung umfasst zudem die Verarbeitung meiner E-Mail-Adresse und Telefonnummer für den Datenabgleich zu Marketingzwecken mit ausgewählten Werbepartnern wie z.B. LinkedIN, Google und Meta. Hierfür darf die Vogel Communications Group die genannten Daten gehasht an Werbepartner übermitteln, die diese Daten dann nutzen, um feststellen zu können, ob ich ebenfalls Mitglied auf den besagten Werbepartnerportalen bin. Die Vogel Communications Group nutzt diese Funktion zu Zwecken des Retargeting (Upselling, Crossselling und Kundenbindung), der Generierung von sog. Lookalike Audiences zur Neukundengewinnung und als Ausschlussgrundlage für laufende Werbekampagnen. Weitere Informationen kann ich dem Abschnitt „Datenabgleich zu Marketingzwecken“ in der Datenschutzerklärung entnehmen.
Falls ich im Internet auf Portalen der Vogel Communications Group einschließlich deren mit ihr im Sinne der §§ 15 ff. AktG verbundenen Unternehmen geschützte Inhalte abrufe, muss ich mich mit weiteren Daten für den Zugang zu diesen Inhalten registrieren. Im Gegenzug für diesen gebührenlosen Zugang zu redaktionellen Inhalten dürfen meine Daten im Sinne dieser Einwilligung für die hier genannten Zwecke verwendet werden. Dies gilt nicht für den Datenabgleich zu Marketingzwecken.
Recht auf Widerruf
Mir ist bewusst, dass ich diese Einwilligung jederzeit für die Zukunft widerrufen kann. Durch meinen Widerruf wird die Rechtmäßigkeit der aufgrund meiner Einwilligung bis zum Widerruf erfolgten Verarbeitung nicht berührt. Um meinen Widerruf zu erklären, kann ich als eine Möglichkeit das unter https://contact.vogel.de abrufbare Kontaktformular nutzen. Sofern ich einzelne von mir abonnierte Newsletter nicht mehr erhalten möchte, kann ich darüber hinaus auch den am Ende eines Newsletters eingebundenen Abmeldelink anklicken. Weitere Informationen zu meinem Widerrufsrecht und dessen Ausübung sowie zu den Folgen meines Widerrufs finde ich in der Datenschutzerklärung, Abschnitt Redaktionelle Newsletter.
Bild 9: Schleifen von Last- und Versorgungsstrom, die man beim Führen des Versorgungsstroms kennen muss.
(Bild: ADI)
Die Schaltung links in Bild 9 zeigt einen positiven Versorgungsstrom an einer Last. Er kommt von der Versorgung und fließt über die Masse zurück an die Last. Auf dem gesamten Massepfad kann es zu Spannungsabfällen kommen, sodass ein gleichmäßiger harmonischer Versorgungsstrom die Spannung von der Signalquelle am Ausgang und vom Feedback-Teiler zur Ausgangs- oder Eingangsmasse reduziert. Dabei ist keine Masse wie die Andere. Rechts in Bild 9 ist eine bessere Möglichkeit zum Führen des Versorgungsstroms gezeigt, der hier von den Eingangs- und Feedback-Knoten ferngehalten wird.
Bei höheren Frequenzen (über 100 kHz) kann auch das von der Versorgungsleitung ausgehende Magnetfeld zu Verzerrungen führen. Die gleichmäßigen harmonischen Ströme der Versorgung koppeln in das Eingangs- oder Feedback-Netzwerk ein und erhöhen dadurch die Verzerrung mit steigender Frequenz drastisch.
Bei diesen Frequenzen kommt es deshalb auf ein sorgfältiges Layout an. Bei einigen Verstärkern weicht die Anschlussbelegung vom Standard ab, weil die Versorgungs-Pins von den Eingängen ferngehalten werden. Einige besitzen sogar zusätzlichen Anschlüsse auf der Eingangsseite, um Wechselwirkungen zu unterbinden.
Wie Sie Verzerrungen durch die Last reduzieren
Die Ausgangsstufen vieler Operationsverstärker werden zu dominierenden Verzerrungsquellen, wenn sie stark belastet werden. Es gibt jedoch verschiedene Tricks, um das Verzerrungsverhalten im belasteten Zustand zu verbessern. Unter anderem bietet sich ein zusammengesetzter Verstärker (Composite Amplifier) an, bei dem ein Verstärker den Ausgang steuert und ein weiterer Verstärker den ersten regelt (Bild 10).
Die folgenden Beschreibungen basieren auf einer LTspice-Simulation. Die Makromodelle der Bausteine LTC6240 und LT1395 geben Verzerrungen wieder. Das ist bei den meisten Makromodellen nicht der Fall. In den hier verwendeten Makromodellen wurde die Verzerrung jedoch ziemlich gut modelliert, da der Designer sich intensiv damit beschäftigt hat.
Bild 10: Verzerrungsprüfung mit einem zusammengesetzten (links) und einem einzelnen Verstärker (rechts).
(Bild: ADI)
Rechts in Bild 10 ist ein LTC6240 zu sehen, der eine Verstärkung von 2 an 100 Ω liefert, was eine schwierige Last für diesen Verstärker darstellt. Links in Bild 10 sieht man dagegen einen zusammengesetzten Verstärker, mit einem weiteren LTC6240 am Eingang und einem guten, breitbandigen CFA (Current-Feedback Amplifier), damit die gleiche Last angesteuert wird, wie beim Einzelverstärker.
Hinter dem zusammengesetzten Verstärker steht der Grundgedanke, dass der Ausgangs-Verstärker bereits ziemlich geringe Verzerrungen aufweist und dass sich diese Verzerrungen weiter verringern lassen, indem man sich der Schleifenverstärkung des Eingangsverstärkers bedient. Die Closed-Loop-Verstärkung von 2 ist beim Einzelverstärker und beim zusammengesetzten Verstärker identisch.
Besonderheiten bei Composite Amplifiern
Im zusammengesetzten Verstärker kann jedoch der LT1395 mit einer abweichenden Verstärkung (nämlich 4, bestimmt durch Rf1 und Rg1) konfiguriert werden, um die Signalstärke am Ausgang des Regelverstärkers zu verringern. Da die eingangsbedingten Verzerrungen mit dem Quadrat der Ausgangsamplitude ansteigen, reduziert sich für den Regel-Operationsverstärker die Verzerrung.
Bild 11: Verzerrungsspektren des zusammengesetzten und des normalen Verstärkers.
(Bild: ADI)
Bild 11 gibt das Spektrum eines Ausgangssignals mit 10 kHz und 4 VP-P wieder. Die harmonische Verzerrung bezeichnet jeden harmonischen Pegel (dB) minus dem Pegel der Grundwelle (bei 10 kHz). Wie im Bild unten zu sehen ist, hat das Eingangssignal eine Verzerrung von –163 dBc – gut genug also, um der Simulation zu vertrauen. U(out2) entstammt dem allein eingesetzten LTC6240 und hat eine Verzerrung von –78 dBc, was zwar nicht schlecht ist, aber eindeutig nicht im ppm-Bereich liegt.
Oben in Bild 11 ist die Verzerrung des zusammengesetzten Verstärkers zu sehen: die –135 dBc sind spektakulär, aber kann man einem derartig guten Wert trauen? Zur Überprüfung ist in der Mitte die Verzerrung des Knotenmittelpunktes dargestellt. Wenn der Ausgang eines zusammengesetzten Verstärkers nahezu verzerrungsfrei ist, aber der Ausgangsverstärker selbst eine endliche Verzerrung besitzt, führt die Feedbackschleife die inverse Verzerrung am Ausgang wieder an seinen Eingang (in der Mitte) zurück.
Die Verzerrung in der Mitte beträgt –92 dBc und entspricht tatsächlich genau der Kennlinie im Datenblatt des LT1395. Dennoch steht die Frage im Raum, ob die eingangsseitige Gleichtaktunterdrückung oder die Krümmung der ICMR-Kennlinie des LTC6240 im Makromodell berücksichtigt wurden, denn sie könnten die Verzerrung der realen Schaltung noch erhöhen.
Da die Verzerrung nur in wenigen Makromodellen berücksichtigt ist, müsste man schon den Header in den .cir-Dateien des Makromodells studieren, um zu überprüfen, ob Verzerrungen berücksichtigt werden. Um festzustellen, ob die Verzerrung den Angaben im Datenblatt entspricht, ist einiger Simulationsaufwand nötig.
Boosted-Amplifier: Die Bandbreite erhalten
Die Kompensation eines zusammengesetzten Verstärkers kann sich durchaus knifflig gestalten. In unserem Beispiel aber weist der zweite Verstärker eine mindestens zehnmal größere Bandbreite auf als der Eingangsverstärker, sodass ein kleiner Cf zur Kompensation der Schaltung ausreicht. Wenn in diesem Kompensationsschema der Regelverstärker bei einer bestimmten Gesamtverstärkung die Bandbreite BW hat, sollte der Ausgangsverstärker eine Bandbreite von >3 x BW besitzen, während die Gesamt-Bandbreite konservativ auf ca. BW/3 eingestellt wird.
Um eine Beeinträchtigung der Bandbreite zu verhindern, bietet sich der Trick des sogenannten „Boosted-Amplifier“ an. Die Verzerrung wird hier zwar weniger verbessert als bei der zusammengesetzten Lösung, aber dafür verschlechtert sich weder die Bandbreite noch die Einschwingzeit. Eine Test-Schaltung ist in Bild 12 dargestellt.
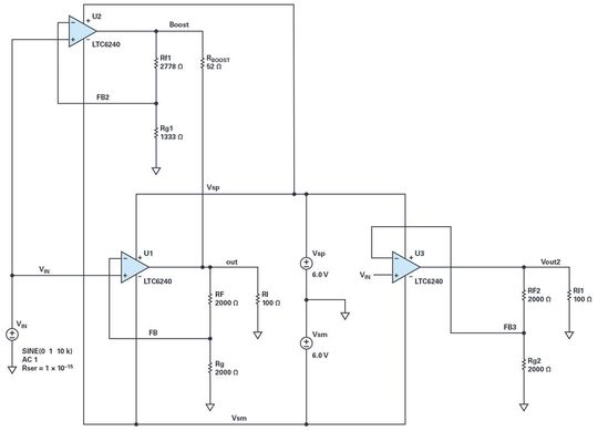
Bild 12: Simulationsanordnung in der Boosted- bzw. Standalone-Konfiguration des Verstärkers.
(Bild: ADI)
Während rechts in Bild 12 ein einzelner LTC6240-Verstärker (U2) zu sehen ist, befinden sich auf der linken Seite zwei LTC6240. U1 regelt den Ausgang und besitzt ebenso wie der Standalone-Verstärker eine Verstärkung von 2, während U2 eine Verstärkung von 3 aufweist.
Die Ausgangsspannung von U2 am Boost-Knoten ist größer als jene von U1, sodass U2 einen Strom in den Ausgang schickt. RBOOST und die Verstärkung von U2 sind so gewählt, dass U2 insgesamt 96% des Laststroms in Rl übernimmt. U1 muss deshalb nur eine geringe Last treiben und erreicht dadurch ein besseres Oberschwingungsverhalten. Sie müssen lediglich sicherstellen, dass der Ausgang von U2 genügend Reserven für diesen zusätzlichen Ausschlag besitzt.
Bild 13: Verzerrungsspektren in der Boosted- und Normal-Konfiguration eines Verstärkers.
(Bild: ADI)
Der LTC6240 hat eine eingangsdominierte Verzerrung für Lasten im kΩ-Bereich. Allerdings überwiegt bei dem hier gegebenen Lastwiderstand von 100 Ω der Einfluss der Ausgangsstufe. Bild 13 zeigt die entsprechenden Spektren.
Für den Standalone-Verstärker sehen wir auch hier ein Verzerrungssgehalt von –78 dBc bei 10 kHz. Der Boosted-Verstärker bringt es dagegen auf –106 dBc, was nicht annähernd so gut ist wie beim zusammengesetzten Verstärker. Die Bandbreite wird beim Boosted-Verstärker hingegen nur moderat reduziert.
Die Optimierung von RBOOST im Bereich 52 ± 2 Ω reduziert die verstärkte Verzerrung um 10 dBc, obwohl danach bis zu ±10 Ω wenige Änderungen auftreten. Offensichtlich ist es für U1 günstig, wenn eine moderate Last mit der erwarteten Polarität anliegt. Ideale Verhältnisse (keine Last) oder ein übermäßiger Ladestrom vergrößern dagegen den Verzerrungsgehalt.
Im Idealfall weist U2 die gleiche Gruppenlaufzeit auf wie U1, sodass das Verstärkungssignal gleichzeitig mit dem Ausgang erscheint. Allerdings arbeitet U2 mit einer um 50% höheren Verstärkung als U1 und besitzt deshalb eine geringere Closed-Loop-Bandbreite, sodass der Boost-Ausgang dem Hauptausgang bei höheren Frequenzen nacheilen dürfte.
Würde man die Eingänge von U1 mit einem Widerstand verbinden, könnte man die Bandbreite von U1 auf jene von U2 reduzieren. Dies würde die Rauschverstärkung von U1 auf das Niveau jener von U2 anheben, sodass die Gruppenlaufzeiten gleich wären. Die Simulation ließ bei 10 kHz keine Verbesserung erkennen. U1 bot ohne Laufzeitausgleich das beste Verzerrungsverhalten.
Um herauszufinden, ob dies auch bei höheren Frequenzen zutrifft, ist ein weiterer Versuch notwendig. Würde es sich bei den Verstärkern um Current-Feedback-Verstärker handeln, könnten Rf1 und Rg1 reduziert werden, um die Bandbreite von U2 auf jene von U1 anzuheben.
Empfehlenswerte Verstärker in ppm-Qualität
Tabelle 2: Wichtige Kenndaten einiger empfehlenswerter Verstärker, die der ppm-Linearität nahekommen.
(Bild: ADI)
Tabelle 2 zeigt die wichtigsten Kenndaten einiger empfehlenswerter Verstärker, die der ppm-Linearität nahekommen. Einträge in Rot warnen, dass der betreffende Parameter möglicherweise das ppm-Kriterium verletzt. Die am einfachsten anzuwendenden Verstärker der Gruppe sind die Bausteine AD8597, ADA4807, ADA4898, LT1468, LT1678 und LT6018.
Einige Verstärker haben Eingangsprobleme, auf die man achten muss (nichtinvertierende Anwendungen könnten problematisch sein), können aber dennoch einen guten Verzerrungssgehalt bieten. Dies sind die Bausteine AD797, ADA4075, ADA4610, ADA4805, ADA4899 und LTC6228.
Fazit: Kommerzielle Verstärker mit einer Genauigkeit im ppm-Bereich sind – wenn überhaupt – nur schwierig zu finden. Es gibt zwar ppm-lineare Verstärker, jedoch muss dabei auf deren Eingangsströme geachtet werden, die zusammen mit den Applikations-Impedanzen zu Verzerrungen führen. Man kann diese Impedanzen zwar reduzieren, aber im Betrieb mit Gegenkopplung läuft man Gefahr, dass es zu Verzerrungen am Eingang des Operationsverstärkers kommt.
Bei einem Operationsverstärker mit besonders geringen Eingangsströmen und Schwankungen können Sie mit einer höheren Applikations-Impedanz arbeiten, um mit dem Operationsverstärker die geringsten Verzerrungen zu erreichen. Allerdings nimmt hierdurch auch das Systemrauschen zu. Eine sorgfältige Auswahl des richtigen Operationsverstärkers und eine Optimierung der Applikationsschaltung sind notwendig, um die Linearität und das Rauschen auf ppm-Niveau zu erzielen.