Dieser Analog-Tipp stellt ein 4-20-mA-System vor und beschreibt einen Chipsatz, der die Baugröße der Lösung verringert. Durch eine minimale Anzahl externer Komponenten erhöht sich zudem die Zuverlässigkeit.
Bild 1: Die Implementierung des smarten Transmitters.
(Bild: ADI)
Die 4-20-mA-Stromschleife ist eine klassische Möglichkeit, Sensorinformationen wie Temperatur und Druck in der industriellen Prozessüberwachung zu übertragen. Stromschleifen sind besonders nützlich, wenn diese Informationen über weite Strecken zu entfernten Orten transferiert werden müssen, da diese Signale recht störunempfindlich sind und die Versorgung von einer entfernten Spannungsquelle bereitgestellt werden kann.
Die Kombination der beiden Bausteine MAX12900 und MAX32675C reduziert die Baugröße eines smarten 4-20-mA-Transmitters (Bild 1), erhöht die Flexibilität, da unterschiedliche Sensorarten unterstützt werden und verbessert die Systemzuverlässigkeit.
Mehrfache Referenzeingänge und zwei separate A/D-Wandler steigern die Systemredundanz. Die Komparatoren und der Reserve-Operationsverstärker überwachen wichtige Parameter wie Spannungsversorgung und Ausgangsstrom. Der MAX32675C ist in einem Gehäuse mit 8 mm x 8 mm Kantenlänge verfügbar und der MAX12900 kommt in einem Gehäuse von 5 x 5 mm Kantenlänge.
Extrem stromsparender 4-20-mA-Sensor-Transmitter
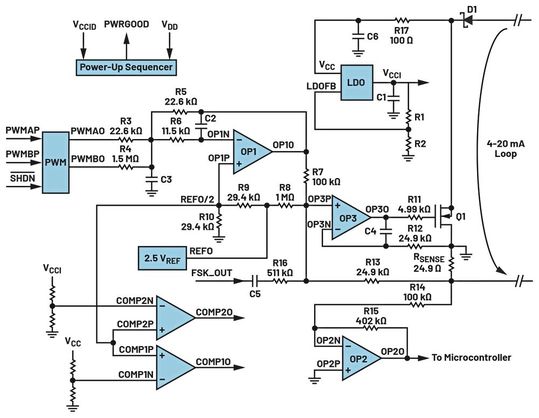
Bild 2: Detaillierte Schaltung des integrierten Transmitters.
(Bild: ADI)
Der MAX12900 ist ein integrierter Transmitter, der aus zehn Funktionsblöcken besteht (Bild 2): Die Sensordaten (links), die der Mikrocontroller empfängt, sind in grobe (PWMAP) und feine (PWMBP) PWM-Signale unterteilt. Sie werden gepuffert, aufsummiert und über ein Tiefpassfilter (OP1-Block) auf ihren analogen Spannungspegel konvertiert.
In diesem Beispiel ist das grobe PWM-Signal auf 1 (R5/R3) gesetzt und das feine auf 1/66 (R5/R4). Der Verstärker OP3 in Kombination mit einer Präzisions-Spannungsreferenz und einem externen MOSFET (Q1) bildet eine spannungsgesteuerte Präzisions-Stromquelle. In diesem Anwendungsbeispiel wird der zweite universelle Verstärker (OP2) genutzt, um die Stromschleife zu messen und die Rückkopplung zum Mikrocontroller herzustellen.
Es sind zwei Komparatoren vorhanden, mit deren Hilfe die Versorgungsspannung und die interne LDO-Spannung überwacht werden können. Der Stromversorgungssequenzer gewährleistet das korrekte Hochfahren und generiert ein Power-Good-Signal, sobald der LDO-Ausgang 90% seines Endwertes erreicht.
Verlustarmer ARM-Cortex-M4F mit AFE und HART-Modem
Bild 3: Der hochintegrierter Mixed-Signal-Mikrocontroller.
(Bild: ADI)
Der MAX32675C (Bild 3) ist ein hochintegrierter, äußerst verlustarmer Mixed-Signal-Mikrocontroller für industrielle Anwendungen. Er basiert auf dem Ultra-Low-Power ARM-Cortex-M4 mit einer Gleitkommaeinheit, reichhaltigen digitalen Peripheriefunktionen und einem analogen Front-End (AFE). Das AFE besteht aus einem verlustleistungsarmen HART-Modem, zwei zwölfkanaligen Sigma-Delta-A/D-Wandlern mit einem programmierbaren Verstärker (PGA) und einem 12-Bit-D/A-Wandler.
Der A/D-Wandler kann, bei Bedarf, seinen internen Offset und Verstärkungsfehler sowie System-Offset und -Verstärkungsfehler kalibrieren und den Kalibrierwert in dedizierten Registern speichern. Für den PGA gibt es acht separate Verstärkungs-Kalibrierregister. Die Selbst-Kalibrierroutine schließt externe Effekte nicht mit ein.
Die Systemkalibrierung ermöglicht das Kalibrieren des System-Nullpunktes und des Vollausschlags. Dazu wird ein Nullpunkt- oder Vollausschlag-Signal an die entsprechenden Eingänge angelegt und anschließend ein Kalibrierbefehl für den System-Nullpunkt oder die Systemverstärkung ausgelöst.
Als Alternative zum automatischen Generieren der System-Kalibrierwerte können diese auch direkt in die internen Kalibrierregister geschrieben werden. Die Kalibrierwerte werden auf die Wandlungsergebnisse, die im ADC_DATA-Register gespeichert sind, angewendet.
Die Filter
Der konfigurierbare digitale Filter hat eine wählbare Kerbfrequenz und wählbare Datenraten. Der simultan arbeitende 50-Hz/60-Hz-FIR-Sperrfilter unterdrückt Signale von 50 und 60 Hz mit 90 dB und deren Oberwellen bei 16 Sample/s. Dies ermöglicht eine schnellere Wandlungsrate von 40 Sample/s, erreicht dabei aber nur eine geringere Dämpfung.
Die sinc4-Einstellung ermöglicht ein SINC-Filter 4. Ordnung, der bei einer kontinuierlichen Datenrate bis 1989 Sample/s 24-Bit-Genauigkeit und bei einer Datenrate von 15.360 Sample/s 16-Bit-Genauigkeit liefert.
Über den Sequenzer lässt sich eine Befehlssequenz in die Sequenz-Puffer programmieren. Die Sequenz kann konfiguriert werden, um ein Interrupt zu generieren. Es gibt acht Register, um die Ergebnisse der ADC-Wandlung zu speichern, die vom Sequenzer genutzt werden können.
Stand: 08.12.2025
Es ist für uns eine Selbstverständlichkeit, dass wir verantwortungsvoll mit Ihren personenbezogenen Daten umgehen. Sofern wir personenbezogene Daten von Ihnen erheben, verarbeiten wir diese unter Beachtung der geltenden Datenschutzvorschriften. Detaillierte Informationen finden Sie in unserer Datenschutzerklärung.
Einwilligung in die Verwendung von Daten zu Werbezwecken
Ich bin damit einverstanden, dass die Vogel Communications Group GmbH & Co. KG, Max-Planckstr. 7-9, 97082 Würzburg einschließlich aller mit ihr im Sinne der §§ 15 ff. AktG verbundenen Unternehmen (im weiteren: Vogel Communications Group) meine E-Mail-Adresse für die Zusendung von redaktionellen Newslettern nutzt. Auflistungen der jeweils zugehörigen Unternehmen können hier abgerufen werden.
Der Newsletterinhalt erstreckt sich dabei auf Produkte und Dienstleistungen aller zuvor genannten Unternehmen, darunter beispielsweise Fachzeitschriften und Fachbücher, Veranstaltungen und Messen sowie veranstaltungsbezogene Produkte und Dienstleistungen, Print- und Digital-Mediaangebote und Services wie weitere (redaktionelle) Newsletter, Gewinnspiele, Lead-Kampagnen, Marktforschung im Online- und Offline-Bereich, fachspezifische Webportale und E-Learning-Angebote. Wenn auch meine persönliche Telefonnummer erhoben wurde, darf diese für die Unterbreitung von Angeboten der vorgenannten Produkte und Dienstleistungen der vorgenannten Unternehmen und Marktforschung genutzt werden.
Meine Einwilligung umfasst zudem die Verarbeitung meiner E-Mail-Adresse und Telefonnummer für den Datenabgleich zu Marketingzwecken mit ausgewählten Werbepartnern wie z.B. LinkedIN, Google und Meta. Hierfür darf die Vogel Communications Group die genannten Daten gehasht an Werbepartner übermitteln, die diese Daten dann nutzen, um feststellen zu können, ob ich ebenfalls Mitglied auf den besagten Werbepartnerportalen bin. Die Vogel Communications Group nutzt diese Funktion zu Zwecken des Retargeting (Upselling, Crossselling und Kundenbindung), der Generierung von sog. Lookalike Audiences zur Neukundengewinnung und als Ausschlussgrundlage für laufende Werbekampagnen. Weitere Informationen kann ich dem Abschnitt „Datenabgleich zu Marketingzwecken“ in der Datenschutzerklärung entnehmen.
Falls ich im Internet auf Portalen der Vogel Communications Group einschließlich deren mit ihr im Sinne der §§ 15 ff. AktG verbundenen Unternehmen geschützte Inhalte abrufe, muss ich mich mit weiteren Daten für den Zugang zu diesen Inhalten registrieren. Im Gegenzug für diesen gebührenlosen Zugang zu redaktionellen Inhalten dürfen meine Daten im Sinne dieser Einwilligung für die hier genannten Zwecke verwendet werden. Dies gilt nicht für den Datenabgleich zu Marketingzwecken.
Recht auf Widerruf
Mir ist bewusst, dass ich diese Einwilligung jederzeit für die Zukunft widerrufen kann. Durch meinen Widerruf wird die Rechtmäßigkeit der aufgrund meiner Einwilligung bis zum Widerruf erfolgten Verarbeitung nicht berührt. Um meinen Widerruf zu erklären, kann ich als eine Möglichkeit das unter https://contact.vogel.de abrufbare Kontaktformular nutzen. Sofern ich einzelne von mir abonnierte Newsletter nicht mehr erhalten möchte, kann ich darüber hinaus auch den am Ende eines Newsletters eingebundenen Abmeldelink anklicken. Weitere Informationen zu meinem Widerrufsrecht und dessen Ausübung sowie zu den Folgen meines Widerrufs finde ich in der Datenschutzerklärung, Abschnitt Redaktionelle Newsletter.
Es gibt auch acht Vergleichsregister für den Vergleich mit unteren/oberen Schwellwerten, die den acht Wandlungsergebnisregistern zugeordnet sind.
AFE für die Thermoelement-Messung konfigurieren
Das AFE kann für die Messung einer Temperatur mit einem Thermoelement konfiguriert werden. Die Spannung des Thermoelements wird mit einer Präzisions-Spannungsreferenz gemessen und ein separater Sensor muss die Temperatur der kalten Vergleichsstelle z.B. mit einem Widerstandsthermometer (RTD) erfassen.
Für die Thermoelement-Messung wird die PGA-Verstärkung auf einen geeigneten Wert für die Art des genutzten Thermoelements eingestellt. Ein K-Thermoelement generiert eine maximale Spannung von 54 mV und nutzt eine PGA-Verstärkung von 32. Dies resultiert in einer Ausgangsspannung von rund 1,7 V. Das Thermoelement ist mit dem internen Spannungsgenerator auf UDD/2 (AIN5) vorgespannt.
Zur Messung der kalten Vergleichsstelle über einen Widerstandstemperaturfühler (RTD) wird die Stromquelle IDAC0 so gesetzt, dass sie 200 µA an AINI0 liefert. Der Strom fließt durch den RTD und den Referenzwiderstand RREF, was einen Spannungsabfall von 800 mV an RREF, erzeugt, der als Referenzspannung verwendet werden kann.
Das HART-Modem
Das HART-Modem moduliert und demoduliert die 1200-Hz/2200-Hz-FSK-Signale. Es hat einen sehr geringen Stromverbrauch und benötigt nur wenige externe Komponenten. Das Eingangssignal wird vom A/D-Wandler abgetastet, gefolgt von einem digitalen Filter/Demodulator. Ein SPI-Interface wird zur Konfiguration des Peripherie-Registers verwendet und die Kommunikation läuft über den UART. (kr)
* Franco Contadini ist Principal Engineer Field Applications bei ADI in Wilmington / USA.