Hybrid-DC/DC-Wandler halbiert die Größe eines IBC

Bruce Haug *

Anbieter zum Thema

Der Artikel zeigt nach kurzer Betrachtung der konventionellen Zwischenbus-Wandlertechnik einen neuen Hybrid-Lösungsansatz für weniger Platzbedarf, Schaltverluste und MOSFET-Stress.

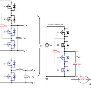
Bild 1: Eine typische verteilte Leistungs-Architektur.(Bild:  Analog Devices)
Bild 1: Eine typische verteilte Leistungs-Architektur.
(Bild: Analog Devices)

Die meisten Zwischenbus-Wandler (Intermediate Bus Converter, IBC) stellen die Isolation zwischen Eingang und Ausgang mittels großer Leistungstransformatoren her. Außerdem erfordern sie eine Induktivität für den Ausgangsfilter. Solche Wandler werden gewöhnlich in der Datenkommunikation, in der Telekommunikation und in den verteilten Leistungsstufen der Medizinelektronik verwendet. Es gibt sie von vielen Herstellern als beispielsweise Industriestandard-Bricks der Größe 1/16, 1/8 und 1/4.

Ein typischer IBC arbeitet an nominalen Eingangsspannungen von 48 V oder 54 V und liefert eine niedrigere Zwischenbusspannung von 5 bis 12 V mit Ausgangsleistungen von einigen hundert Watt bis zu einigen Kilowatt. Die Zwischenbusspannung liegt dann am Eingang eines Point-of-Load Reglers, der wiederum FPGAs, Mikroprozessoren, ASICs, I/Os und andere folgende Niederspannungskomponenten versorgt.

Bildergalerie

In 48 V Direct genannt Anwendungen ist keine Isolation innerhalb des IBC erforderlich, da der 48- oder 54-V-Eingang bereits vom Wechselstromnetz isoliert ist. Doch nicht selten ist ein Hot-Swap-Frontend erforderlich, wenn ein nicht-isolierter IBC zum Einsatz kommt.

In vielen neueren Systemlösungen können nicht-isolierte IBCs verwendet werden, um Baugröße und Kosten zu reduzieren, gleichzeitig die Gesamteffizient zu verbessern und mehr Design-Flexibiltät zu bieten. Das Bild 1 zeigt eine solche typische verteilte Leistungs-Architektur.

Da nicht-isolierte Spannungswandlungen in einigen verteilten Leistungsarchitekturen zugelassen sind, könnte man überlegen, einen einstufigen Buck-Wandler zu nutzen. Dieser müsste den Eingangsspannungsbereich von 36 V bis 72 V abdecken und am Ausgang 5 V bis 12 V liefern.

Der LTC3891 von Analog Devices ist ein solcher Buck Converter; er hat einen Wirkungsgrad von etwa 97 %, wenn er bei einer relativ niedrigen Schaltfrequenz von 150 kHz betrieben wird. Ein Betrieb mit höheren Frequenzen dagegen führt aufgrund der Schaltverluste in den MOSFETs bei relativ hohen Eingangsspannungen von 48 V zu einer geringeren Effizienz.

Neuer Ansatz für weniger Verluste und MOSFET-Stress

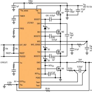
Eine innovative Vorgehensweise kombiniert einen Wandler mit geschalteten Kapazitäten (Switched Capacitor) zusammen mit einem synchronen Buck-Regler (Abwärtswandler). Der Schaltregler reduziert die Eingangsspannung auf die Hälfte und versorgt den synchronen Buck-Regler, der dann die gewünschte Ausgangsspannung liefert.

Das Ergebnis ist eine höhere Effizienz oder eine viel kleinere Lösung, die bei höheren Schaltfrequenzen arbeitet. Weitere Vorteile sind die geringeren Schaltverluste und der reduzierte Stress durch die MOSFET-Spannung aufgrund sanft schaltender Charakteristik des Switched-Capacitor-Frontend-Wandlers, was auch eine geringere Störaussendung zur Folge hat. Bild 2 zeigt die Kombination des hybriden synchronen Abwärts-Wandlers.

Halbe Baugröße oder besserer Wirkungsgrad

Der Baustein LTC7821 ist ein Hybrid-Umsetzer, der einen Schaltregler mit einem synchronen Abwärts-Wandler kombiniert. Daraus ergibt sich eine Halbierung der Baugröße einer DC/DC-Wandler-Lösung im Vergleich mit einer herkömmlichen Abwärtswandler-Alternative. Diese Verbesserung wird durch die dreimal höhere Schaltfrequenz erzielt, ohne dabei den Wirkungsgrad zu beeinträchtigen. Bei Betrieb mit der regulären Frequenz liefert eine LTC7821-basierte Lösung eine um 3% höhere Effizienz. Weiterer Vorteil in nicht-isolierten Zwischenbus-Applikationen der nächsten Generation ist die geringe Störsignal-Abstrahlung durch das sanft schaltende Frontend. Solche Applikationen sind verteilte Leistungsarchitekturen, Datacom und Telecom genauso wie zunehmend die 48-V-Systeme in den Automobilen.

Zulässig am LTC7821 sind Eingangsspannungen von 10 V bis 72 V (80 V maximal); als Ausgangsströme liefert er ein Vielfaches von 10 A je nach Auswahl der externen Komponenten. Die externen MOSFETs können mit einer von 200 kHz bis 1,5 MHz programmierbaren festen Frequenz arbeiten. Bei einer typischen Umsetzung von 48 V auf 12 V (20-A-Applikation) ist bei 500-kHz-Schaltfrequenz mit dem LTC7821-Hybrid-Wandler ein Wirkungsgrad von 97% möglich. Dieselbe Effizienz erreicht ein traditioneller synchroner Abwärts-Wandler nur mit Frequenzen von einem Drittel, was größere Induktivitäten und Ausgangsfilter zur Folge hat.

Der leistungsstarke 1-Ω-N-Kanal-MOSFET-Gate-Treiber des LTC7821 maximiert die Effizienz; er kann zudem in Applikationen für höhere Leistung mehrere parallelgeschaltete MOSFETs treiben. Aufgrund seiner Current-Mode-Architektur lassen sich mehrere LTC7821 parallel in Mehrphasen-Konfiguration betreiben, dies bei präziser Stromaufteilung und mit einem geringen Ausgangsspannungs-Ripple. So sind verteilte Hochleistungs-Applikationen ohne Hot Spots möglich.

Jetzt Newsletter abonnieren

Verpassen Sie nicht unsere besten Inhalte

Mit Klick auf „Newsletter abonnieren“ erkläre ich mich mit der Verarbeitung und Nutzung meiner Daten gemäß Einwilligungserklärung (bitte aufklappen für Details) einverstanden und akzeptiere die Nutzungsbedingungen. Weitere Informationen finde ich in unserer Datenschutzerklärung. Die Einwilligungserklärung bezieht sich u. a. auf die Zusendung von redaktionellen Newslettern per E-Mail und auf den Datenabgleich zu Marketingzwecken mit ausgewählten Werbepartnern (z. B. LinkedIn, Google, Meta).

Aufklappen für Details zu Ihrer Einwilligung

Für einen robusten Betrieb in vielen Applikationen besitzt der LTC7821 zahlreiche Schutzfunktionen. Ein auf dem LTC7821 basiertes Design eliminiert durch das Pre-Balancierung der Kapazitäten beim Einschalten den hohen Einschaltstrom, der in Switched-Capacitor-Schaltungen typisch ist. Zudem überwacht der LTC7821 die Spannung, den Strom und die Temperatur des Systems und hat für den Überstromschutz einen Fühlerwiderstand. Im Fehlerfall unterbricht er den Schaltbetrieb und zieht den /Fault-Pin auf Low.

Artikelfiles und Artikellinks

(ID:45127087)